4:1 MUX

Shaheen
Shaheen
Created on Nov 1, 2025 0 0 0
4:1 MUX
100%

Procedure

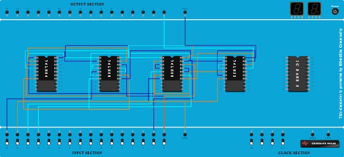
  1. Add IC 74LS04 into ICBase-1 (74LS04).
  2. Add IC 74LS08 into ICBase-2 (74LS08).
  3. Connect Input-1 to Pin-1 (Input) of ICBase-1 (74LS04).
  4. Connect Pin-1 (Input) of ICBase-2 (74LS08) to Pin-2 (Output) of ICBase-1 (74LS04).
  5. Connect Input-0 to Pin-3 (Input) of ICBase-1 (74LS04).
  6. Connect Pin-2 (Input) of ICBase-2 (74LS08) to Pin-4 (Output) of ICBase-1 (74LS04).
  7. Connect Pin-4 (Input) of ICBase-2 (74LS08) to Pin-3 (Output) of ICBase-2 (74LS08).
  8. Connect Input-15 to Pin-5 (Input) of ICBase-2 (74LS08).
  9. Connect Pin-1 (Input) of ICBase-4 (74LS32) to Pin-6 (Output) of ICBase-2 (74LS08).
  10. Connect Pin-19 (Input) of ICBase-2 (74LS08) to Pin-2 (Output) of ICBase-1 (74LS04).
  11. Connect Input-0 to Pin-18 (Input) of ICBase-2 (74LS08).
  12. Connect Pin-16 (Input) of ICBase-2 (74LS08) to Pin-17 (Output) of ICBase-2 (74LS08).
  13. Connect Input-14 to Pin-15 (Input) of ICBase-2 (74LS08).
  14. Connect Pin-2 (Input) of ICBase-4 (74LS32) to Pin-14 (Output) of ICBase-2 (74LS08).
  15. Connect Pin-1 (Input) of ICBase-3 (74LS08) to Pin-4 (Output) of ICBase-1 (74LS04).
  16. Connect Input-1 to Pin-2 (Input) of ICBase-3 (74LS08).
  17. Connect Pin-4 (Input) of ICBase-3 (74LS08) to Pin-3 (Output) of ICBase-3 (74LS08).
  18. Connect Input-13 to Pin-5 (Input) of ICBase-3 (74LS08).
  19. Connect Pin-4 (Input) of ICBase-4 (74LS32) to Pin-3 (Output) of ICBase-4 (74LS32).
  20. Connect Pin-5 (Input) of ICBase-4 (74LS32) to Pin-6 (Output) of ICBase-3 (74LS08).
  21. Add IC 74LS08 into ICBase-3 (74LS08).
  22. Add IC 74LS32 into ICBase-4 (74LS32).
  23. Connect Input-1 to Pin-19 (Input) of ICBase-3 (74LS08).
  24. Connect Input-0 to Pin-18 (Input) of ICBase-3 (74LS08).
  25. Connect Pin-16 (Input) of ICBase-3 (74LS08) to Pin-17 (Output) of ICBase-3 (74LS08).
  26. Connect Input-12 to Pin-15 (Input) of ICBase-3 (74LS08).
  27. Connect Pin-18 (Input) of ICBase-4 (74LS32) to Pin-14 (Output) of ICBase-3 (74LS08).
  28. Connect Pin-19 (Input) of ICBase-4 (74LS32) to Pin-6 (Output) of ICBase-4 (74LS32).
  29. Connect Output-0 to Pin-17 (Output) of ICBase-4 (74LS32).
  30. Connect GND Port to Pin-7 (Ground) of ICBase-4 (74LS32).
  31. Connect GND Port to Pin-7 (Ground) of ICBase-3 (74LS08).
  32. Connect GND Port to Pin-7 (Ground) of ICBase-2 (74LS08).
  33. Connect GND Port to Pin-7 (Ground) of ICBase-1 (74LS04).
  34. Connect VCC Port to Pin-20 (VCC) of ICBase-1 (74LS04).
  35. Connect VCC Port to Pin-20 (VCC) of ICBase-2 (74LS08).
  36. Connect VCC Port to Pin-20 (VCC) of ICBase-3 (74LS08).
  37. Connect VCC Port to Pin-20 (VCC) of ICBase-4 (74LS32).