Study Resources
Circuit Tutorials
Trainer Kit
Help
Login
Profile
Sign Out
Shravani Kadam
VISHWAKARMA INSTITUTE OF TECHNOLOGY • Information Technology
53 Circuits
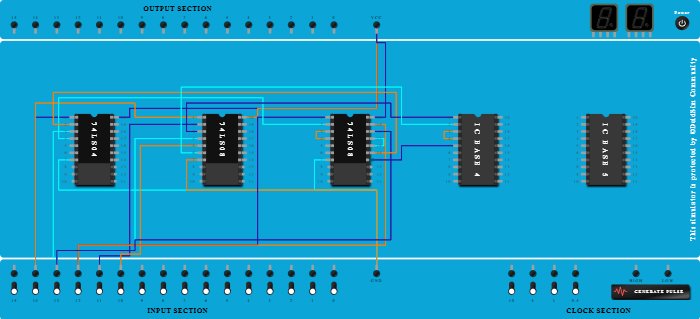
B1=E3E0+E3E1+E2E1'E0+E2E1E0'
Shravani Kadam
0
0
Sep 25, 2025
74LS04
74LS08
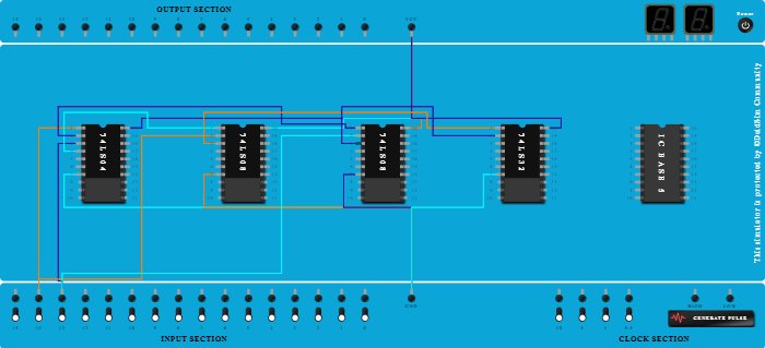
b0=E3E2+E2E0'+E3.E0'
Shravani Kadam
0
0
Sep 25, 2025
74LS04
74LS08
74LS32
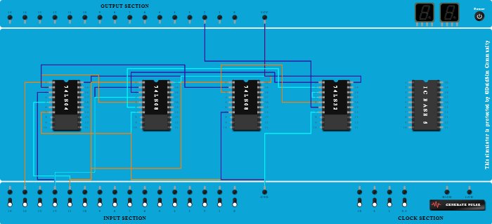
e2=b2'b1+b2'b0+b2b1'b0'
Shravani Kadam
0
0
Sep 25, 2025
74LS04
74LS08
74LS32
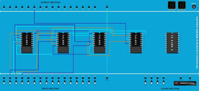
E0=B0'
Shravani Kadam
0
0
Sep 20, 2025
74LS04
E1=(B1'B0+B1B0')
Shravani Kadam
0
0
Sep 20, 2025
74LS04
74LS08
74LS32
E2=B2.(B1+B0)
Shravani Kadam
0
0
Sep 20, 2025
74LS32
74LS08
E3=B3+B2.B0+B2.B1
Shravani Kadam
0
0
Sep 20, 2025
74LS08
74LS32
New Circuit
Shravani Kadam
0
0
Sep 20, 2025
buffer gate
Shravani Kadam
1
0
Sep 18, 2025
EX-NOR GATE
Shravani Kadam
0
0
Sep 14, 2025
74LS86
74LS04
XOR GATE
Shravani Kadam
1
0
Sep 14, 2025
74LS86
NOR GATE
Shravani Kadam
1
0
Sep 14, 2025
74LS02
NAND GATE
Shravani Kadam
0
0
Sep 14, 2025
74LS00
NOT GATE
Shravani Kadam
0
0
Sep 14, 2025
74LS04
OR GATE
Shravani Kadam
0
0
Sep 14, 2025
74LS32
Page 3
1
2
3
4
Welcome back! Please sign in to your account.
Email
Invalid email address
Password
Password must be at least 8 characters long
Log in
Don't have an account?
Forgot password?
Create your account to get started with DeldSim.
Name
Name is required
Email Address
Invalid email address
Password
Password must be at least 8 characters long
Institution Name
Branch
Information Technology
Computer
Electronics and Telecommunication
Electronics
Mechanical
Civil
Other
I accept the
terms and conditions
Register
Already have an account?
Log in here
Enter your registered email address below and we'll send you a link to reset your password.
Email
Invalid email address
Reset My Password
← Back to login