Associative Law

Khushi Kharche
Khushi Kharche
Created on Oct 29, 2025 0 0 0
Associative Law
100%

Procedure

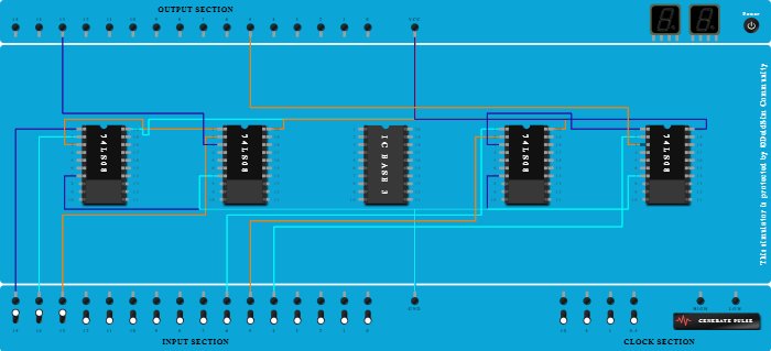
  1. Add IC 74LS08 into ICBase-1 (74LS08).
  2. Add IC 74LS08 into ICBase-2 (74LS08).
  3. Connect Input-15 to Pin-1 (Input) of ICBase-1 (74LS08).
  4. Connect Input-14 to Pin-2 (Input) of ICBase-1 (74LS08).
  5. Connect Pin-1 (Input) of ICBase-2 (74LS08) to Pin-3 (Output) of ICBase-1 (74LS08).
  6. Connect GND Port to Pin-7 (Ground) of ICBase-1 (74LS08).
  7. Connect VCC Port to Pin-20 (VCC) of ICBase-1 (74LS08).
  8. Connect Input-13 to Pin-2 (Input) of ICBase-2 (74LS08).
  9. Connect Output-13 to Pin-3 (Output) of ICBase-2 (74LS08).
  10. Connect GND Port to Pin-7 (Ground) of ICBase-2 (74LS08).
  11. Connect VCC Port to Pin-20 (VCC) of ICBase-2 (74LS08).
  12. Add IC 74LS08 into ICBase-4 (74LS08).
  13. Add IC 74LS08 into ICBase-5 (74LS08).
  14. Connect GND Port to Pin-7 (Ground) of ICBase-4 (74LS08).
  15. Connect GND Port to Pin-7 (Ground) of ICBase-5 (74LS08).
  16. Connect VCC Port to Pin-20 (VCC) of ICBase-4 (74LS08).
  17. Connect VCC Port to Pin-20 (VCC) of ICBase-5 (74LS08).
  18. Connect Input-6 to Pin-1 (Input) of ICBase-4 (74LS08).
  19. Connect Input-5 to Pin-2 (Input) of ICBase-4 (74LS08).
  20. Connect Pin-1 (Input) of ICBase-5 (74LS08) to Pin-3 (Output) of ICBase-4 (74LS08).
  21. Connect Input-4 to Pin-2 (Input) of ICBase-5 (74LS08).
  22. Connect Output-5 to Pin-3 (Output) of ICBase-5 (74LS08).