New Circuit

sk suraj
sk suraj
Created on Nov 19, 2025 0 0 2
New Circuit
100%

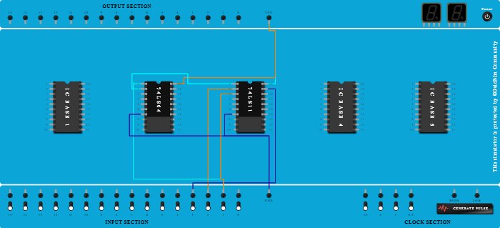
Integrated Circuits Used

Procedure

  1. Connect GND Port to Pin-7 (Ground) of ICBase-3 (74LS11).
  2. Connect Pin-20 (VCC) of ICBase-3 (74LS11) to VCC Port.
  3. Add IC 74LS04 into ICBase-2 (74LS04).
  4. Add IC 74LS11 into ICBase-3 (74LS11).
  5. Connect Pin-2 (Input) of ICBase-3 (74LS11) to Input-2.
  6. Connect Pin-19 (Input) of ICBase-3 (74LS11) to Input-3.
  7. Connect Pin-1 (Input) of ICBase-2 (74LS04) to Input-1.
  8. Connect VCC Port to Pin-20 (VCC) of ICBase-2 (74LS04).
  9. Connect GND Port to Pin-7 (Ground) of ICBase-2 (74LS04).
  10. Connect Pin-1 (Input) of ICBase-3 (74LS11) to Pin-2 (Output) of ICBase-2 (74LS04).
  11. Connect Pin-3 (Input) of ICBase-3 (74LS11) to Input-1.