Untitled circuit

snahasish gol
snahasish gol
Created on Nov 19, 2025 0 0 4
Untitled circuit
100%

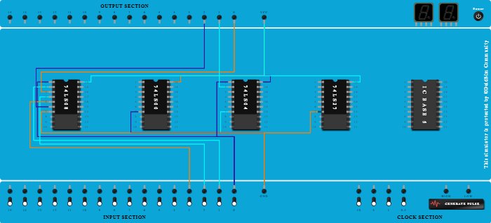
Integrated Circuits Used

Procedure

  1. Add IC 74LS08 into ICBase-1 (74LS08).
  2. Add IC 74LS00 into ICBase-2 (74LS00).
  3. Add IC 74LS04 into ICBase-3 (74LS04).
  4. Connect VCC Port to Pin-20 (VCC) of ICBase-3 (74LS04).
  5. Connect GND Port to Pin-7 (Ground) of ICBase-3 (74LS04).
  6. Connect VCC Port to Pin-20 (VCC) of ICBase-2 (74LS00).
  7. Connect GND Port to Pin-7 (Ground) of ICBase-2 (74LS00).
  8. Connect VCC Port to Pin-20 (VCC) of ICBase-1 (74LS08).
  9. Connect GND Port to Pin-7 (Ground) of ICBase-1 (74LS08).
  10. Connect Input-0 to Pin-1 (Input) of ICBase-1 (74LS08).
  11. Connect Input-1 to Pin-2 (Input) of ICBase-1 (74LS08).
  12. Connect Output-0 to Pin-3 (Output) of ICBase-1 (74LS08).
  13. Connect Input-0 to Pin-1 (Input) of ICBase-3 (74LS04).
  14. Connect Output-1 to Pin-2 (Output) of ICBase-3 (74LS04).
  15. Connect Input-2 to Pin-4 (Input) of ICBase-1 (74LS08).
  16. Connect Input-3 to Pin-5 (Input) of ICBase-1 (74LS08).
  17. Connect Output-2 to Pin-6 (Output) of ICBase-1 (74LS08).
  18. Add IC 74LS27 into ICBase-4 (74LS27).
  19. Connect VCC Port to Pin-20 (VCC) of ICBase-4 (74LS27).
  20. Connect GND Port to Pin-7 (Ground) of ICBase-4 (74LS27).