New Circuit

Ankit Chouhan
Ankit Chouhan
Created on Oct 7, 2025 0 0 3
New Circuit
100%

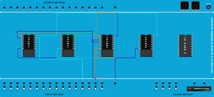
Integrated Circuits Used

Procedure

  1. Add IC 74LS11 into ICBase-1 (74LS11).
  2. Add IC 74LS11 into ICBase-2 (74LS11).
  3. Add IC 74LS04 into ICBase-3 (74LS04).
  4. Add IC 74LS32 into ICBase-4 (74LS32).
  5. Connect GND Port to Pin-7 (Ground) of ICBase-1 (74LS11).
  6. Connect GND Port to Pin-7 (Ground) of ICBase-2 (74LS11).
  7. Connect GND Port to Pin-7 (Ground) of ICBase-3 (74LS04).
  8. Connect GND Port to Pin-7 (Ground) of ICBase-4 (74LS32).
  9. Connect Pin-20 (VCC) of ICBase-1 (74LS11) to VCC Port.
  10. Connect Pin-20 (VCC) of ICBase-2 (74LS11) to VCC Port.
  11. Connect Pin-20 (VCC) of ICBase-3 (74LS04) to VCC Port.
  12. Connect Pin-20 (VCC) of ICBase-4 (74LS32) to VCC Port.
  13. Connect Pin-1 (Input) of ICBase-3 (74LS04) to Input-0.
  14. Connect Pin-3 (Input) of ICBase-3 (74LS04) to Input-1.
  15. Connect Input-3 to Pin-19 (Input) of ICBase-1 (74LS11).
  16. Connect Pin-1 (Input) of ICBase-1 (74LS11) to Pin-2 (Output) of ICBase-3 (74LS04).
  17. Connect Pin-2 (Input) of ICBase-1 (74LS11) to Pin-4 (Output) of ICBase-3 (74LS04).