3 bit synchronous down counter using JK Flip Flop

josna
josna
Created on Sep 19, 2025 0 0 0
3 bit synchronous down counter using JK Flip Flop
100%

Description

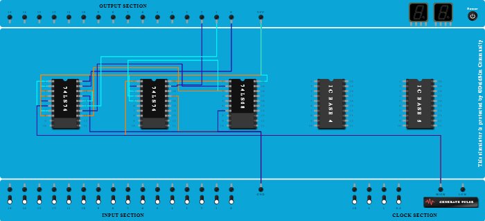
Jc =1 , Kc=1 Jb=Qc` , Kb=Qc` Ja=Qb`•Qc` , Ka=Qb`•Qc` Clock given is negative edge triggered to all the flip flop, Preset and Clear goes to VCC

Procedure

  1. Add IC 74LS76 into ICBase-1 (74LS76).
  2. Add IC 74LS76 into ICBase-2 (74LS76).
  3. Connect VCC Port to Pin-5 (VCC) of ICBase-1 (74LS76).
  4. Connect VCC Port to Pin-5 (VCC) of ICBase-2 (74LS76).
  5. Connect GND Port to Pin-17 (Ground) of ICBase-2 (74LS76).
  6. Connect GND Port to Pin-17 (Ground) of ICBase-1 (74LS76).
  7. Connect VCC Port to Pin-2 (Input) of ICBase-1 (74LS76).
  8. Connect VCC Port to Pin-3 (Input) of ICBase-1 (74LS76).
  9. Connect VCC Port to Pin-2 (Input) of ICBase-2 (74LS76).
  10. Connect VCC Port to Pin-3 (Input) of ICBase-2 (74LS76).
  11. Connect VCC Port to Pin-4 (Input) of ICBase-1 (74LS76).
  12. Connect VCC Port to Pin-20 (Input) of ICBase-1 (74LS76).
  13. Connect Manual clock Port to Pin-1 (Input) of ICBase-1 (74LS76).
  14. Connect Manual clock Port to Pin-1 (Input) of ICBase-2 (74LS76).
  15. Connect Manual clock Port to Pin-6 (Input) of ICBase-1 (74LS76).
  16. Connect VCC Port to Pin-7 (Input) of ICBase-1 (74LS76).
  17. Connect VCC Port to Pin-8 (Input) of ICBase-1 (74LS76).
  18. Connect Output-0 to Pin-19 (Output) of ICBase-1 (74LS76).
  19. Connect Pin-16 (Input) of ICBase-1 (74LS76) to Pin-18 (Output) of ICBase-1 (74LS76).
  20. Connect Pin-13 (Input) of ICBase-1 (74LS76) to Pin-18 (Output) of ICBase-1 (74LS76).
  21. Add IC 74LS08 into ICBase-3 (74LS08).
  22. Connect GND Port to Pin-7 (Ground) of ICBase-3 (74LS08).
  23. Connect VCC Port to Pin-20 (VCC) of ICBase-3 (74LS08).
  24. Connect Pin-1 (Input) of ICBase-3 (74LS08) to Pin-18 (Output) of ICBase-1 (74LS76).
  25. Connect Pin-2 (Input) of ICBase-3 (74LS08) to Pin-14 (Output) of ICBase-1 (74LS76).
  26. Connect Pin-4 (Input) of ICBase-2 (74LS76) to Pin-3 (Output) of ICBase-3 (74LS08).
  27. Connect Pin-20 (Input) of ICBase-2 (74LS76) to Pin-3 (Output) of ICBase-3 (74LS08).
  28. Connect Output-2 to Pin-19 (Output) of ICBase-2 (74LS76).
  29. Connect Output-1 to Pin-15 (Output) of ICBase-1 (74LS76).