Quad 2-input NAND Gates with Open-Collector Outputs

Sayyedain Abbas
Sayyedain Abbas
Created on Oct 6, 2025 0 0 1
Quad 2-input NAND Gates with Open-Collector Outputs
100%

Integrated Circuits Used

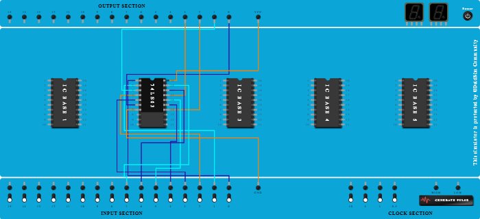
Procedure

  1. Add IC 74LS03 into ICBase-2 (74LS03).
  2. Connect Pin-1 (Input) of ICBase-2 (74LS03) to Input-0.
  3. Connect Input-1 to Pin-2 (Input) of ICBase-2 (74LS03).
  4. Connect Input-2 to Pin-4 (Input) of ICBase-2 (74LS03).
  5. Connect Pin-5 (Input) of ICBase-2 (74LS03) to Input-3.
  6. Connect GND Port to Pin-7 (Ground) of ICBase-2 (74LS03).
  7. Connect Output-0 to Pin-6 (Output) of ICBase-2 (74LS03).
  8. Connect Pin-3 (Output) of ICBase-2 (74LS03) to Output-1.
  9. Connect Output-2 to Pin-14 (Output) of ICBase-2 (74LS03).
  10. Connect Input-4 to Pin-15 (Input) of ICBase-2 (74LS03).
  11. Connect Pin-16 (Input) of ICBase-2 (74LS03) to Input-5.
  12. Connect Output-3 to Pin-17 (Output) of ICBase-2 (74LS03).
  13. Connect Input-6 to Pin-18 (Input) of ICBase-2 (74LS03).
  14. Connect Pin-19 (Input) of ICBase-2 (74LS03) to Input-7.
  15. Connect VCC Port to Pin-20 (VCC) of ICBase-2 (74LS03).