8-input NAND Gates

Qaisar Abbas
Qaisar Abbas
Created on Oct 6, 2025 0 0 1
8-input NAND Gates
100%

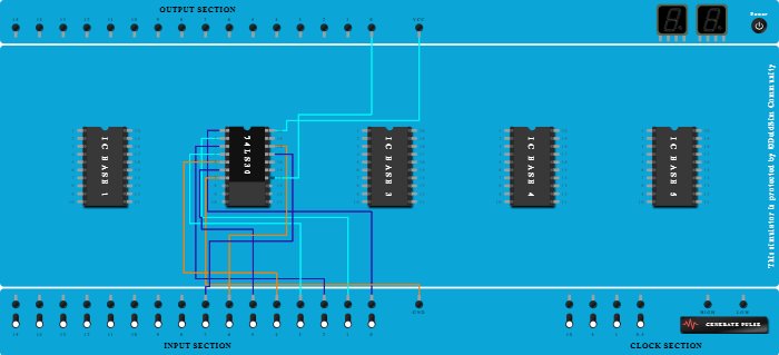
Integrated Circuits Used

Procedure

  1. Connect Input-0 to Pin-1 (Input) of ICBase-2 (74LS30).
  2. Add IC 74LS30 into ICBase-2 (74LS30).
  3. Connect Input-1 to Pin-2 (Input) of ICBase-2 (74LS30).
  4. Connect Pin-7 (Ground) of ICBase-2 (74LS30) to GND Port.
  5. Connect Pin-3 (Input) of ICBase-2 (74LS30) to Input-2.
  6. Connect Input-3 to Pin-4 (Input) of ICBase-2 (74LS30).
  7. Connect Pin-5 (Input) of ICBase-2 (74LS30) to Input-4.
  8. Connect Input-5 to Pin-6 (Input) of ICBase-2 (74LS30).
  9. Connect VCC Port to Pin-20 (VCC) of ICBase-2 (74LS30).
  10. Connect Input-6 to Pin-18 (Input) of ICBase-2 (74LS30).
  11. Connect Input-7 to Pin-17 (Input) of ICBase-2 (74LS30).
  12. Connect Output-0 to Pin-14 (Output) of ICBase-2 (74LS30).