Purva Waykole

Purva Waykole

VISHWAKARMA INSTITUTE OF TECHNOLOGY • Information Technology

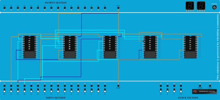
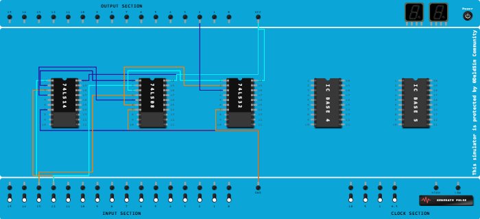
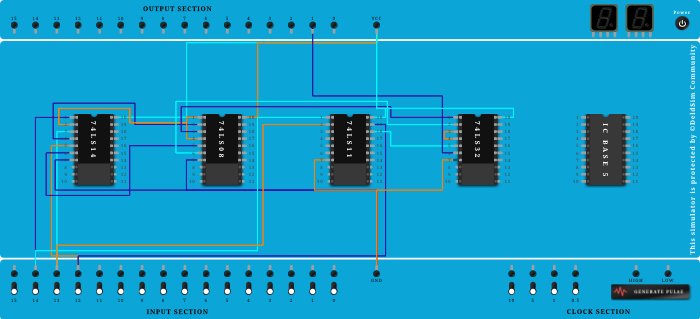
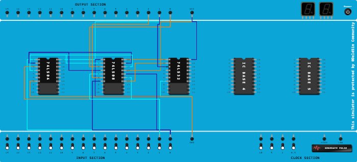
25 Circuits