Study Resources
Circuit Tutorials
Trainer Kit
Help
Login
Profile
Sign Out
Meet Shah
VISHWAKARMA INSTITUTE OF TECHNOLOGY • Information Technology
30 Circuits
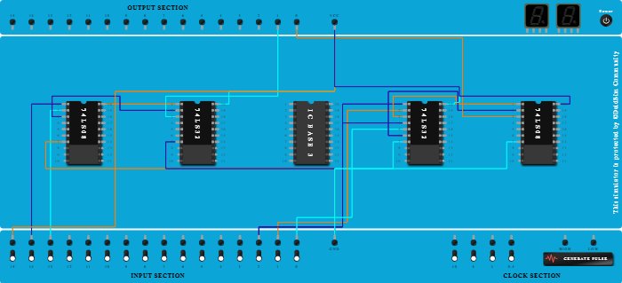
Gray Code to Binary
Meet Shah
4
2
Sep 27, 2025
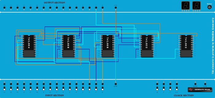
Binary-To-Grey
Meet Shah
2
2
Sep 27, 2025
74LS08
74LS32
74LS04
BCD to Excess-3
Meet Shah
7
2
Sep 27, 2025
Excess 3 to BCD
Meet Shah
1
1
Sep 27, 2025
Full adder
Meet Shah
2
2
Sep 25, 2025
74LS04
74LS08
74LS32
74LS02
half Adder
Meet Shah
2
2
Sep 25, 2025
74LS04
74LS08
74LS32
BCD to Excess-3
Meet Shah
0
0
Sep 25, 2025
Excess to BCD
Meet Shah
0
0
Sep 18, 2025
(A⋅B)⋅C=A⋅(B⋅C)
Meet Shah
5
2
Sep 13, 2025
74LS08
(A+B)+C=A+(B+C)
Meet Shah
5
2
Sep 13, 2025
74LS32
A + B·C = (A + B)(A + C)
Meet Shah
1
1
Sep 13, 2025
74LS08
74LS32
¬(A · B) = ¬A + ¬B Demorgan 2
Meet Shah
2
2
Sep 13, 2025
74LS08
74LS00
74LS32
¬(A + B) = ¬A · ¬B demorgan 1
Meet Shah
3
2
Sep 13, 2025
74LS32
74LS00
74LS08
A(B+C) = (A.B) + (A.C)
Meet Shah
3
2
Sep 11, 2025
74LS32
74LS08
AND-NOR-XOR-OR-NAND
Meet Shah
7
2
Aug 28, 2025
74LS08
74LS02
74LS32
74LS00
74LS86
Page 2
1
2
Welcome back! Please sign in to your account.
Email
Invalid email address
Password
Password must be at least 8 characters long
Log in
Don't have an account?
Forgot password?
Create your account to get started with DeldSim.
Name
Name is required
Email Address
Invalid email address
Password
Password must be at least 8 characters long
Institution Name
Branch
Information Technology
Computer
Electronics and Telecommunication
Electronics
Mechanical
Civil
Other
I accept the
terms and conditions
Register
Already have an account?
Log in here
Enter your registered email address below and we'll send you a link to reset your password.
Email
Invalid email address
Reset My Password
← Back to login