2-Input AND Gate

phatima
phatima
Created on Nov 18, 2025 0 0 0
2-Input AND Gate
100%

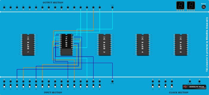
Procedure

  1. Add IC 74LS08 into ICBase-2 (74LS08).
  2. Connect Input-1 to Pin-1 (Input) of ICBase-2 (74LS08).
  3. Connect Input-2 to Pin-2 (Input) of ICBase-2 (74LS08).
  4. Connect Input-4 to Pin-4 (Input) of ICBase-2 (74LS08).
  5. Connect Input-5 to Pin-5 (Input) of ICBase-2 (74LS08).
  6. Connect Output-0 to Pin-3 (Output) of ICBase-2 (74LS08).
  7. Connect Output-1 to Pin-6 (Output) of ICBase-2 (74LS08).
  8. Connect GND Port to Pin-7 (Ground) of ICBase-2 (74LS08).
  9. Connect Output-2 to Pin-14 (Output) of ICBase-2 (74LS08).
  10. Connect Input-9 to Pin-15 (Input) of ICBase-2 (74LS08).
  11. Connect Input-10 to Pin-16 (Input) of ICBase-2 (74LS08).
  12. Connect Output-3 to Pin-17 (Output) of ICBase-2 (74LS08).
  13. Connect Input-12 to Pin-18 (Input) of ICBase-2 (74LS08).
  14. Connect Input-13 to Pin-19 (Input) of ICBase-2 (74LS08).
  15. Connect VCC Port to Pin-20 (VCC) of ICBase-2 (74LS08).