New Circuit

Muhammad Shakir
Muhammad Shakir
Created on Nov 18, 2025 0 0 1
New Circuit
100%

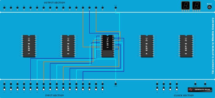
Integrated Circuits Used

Procedure

  1. Add IC 74LS11 into ICBase-3 (74LS11).
  2. Connect Input-11 to Pin-1 (Input) of ICBase-3 (74LS11).
  3. Connect Input-10 to Pin-2 (Input) of ICBase-3 (74LS11).
  4. Connect Input-9 to Pin-3 (Input) of ICBase-3 (74LS11).
  5. Connect Input-8 to Pin-4 (Input) of ICBase-3 (74LS11).
  6. Connect Input-7 to Pin-5 (Input) of ICBase-3 (74LS11).
  7. Connect GND Port to Pin-7 (Ground) of ICBase-3 (74LS11).
  8. Connect Pin-6 (Output) of ICBase-3 (74LS11) to Output-3.
  9. Connect Output-2 to Pin-14 (Output) of ICBase-3 (74LS11).
  10. Connect Pin-20 (VCC) of ICBase-3 (74LS11) to VCC Port.
  11. Connect Input-6 to Pin-15 (Input) of ICBase-3 (74LS11).
  12. Connect Input-5 to Pin-16 (Input) of ICBase-3 (74LS11).
  13. Connect Input-4 to Pin-17 (Input) of ICBase-3 (74LS11).
  14. Connect Output-1 to Pin-18 (Output) of ICBase-3 (74LS11).
  15. Connect Input-3 to Pin-19 (Input) of ICBase-3 (74LS11).