New Circuit

Shreyash Sarde
Shreyash Sarde
Created on Nov 3, 2025 0 0 3
New Circuit
100%

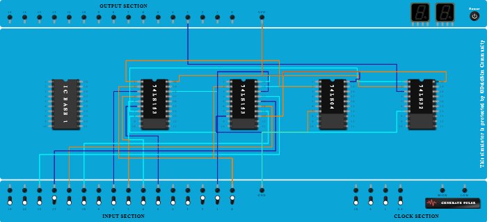
Integrated Circuits Used

Procedure

  1. Add IC 74LS153 into ICBase-2 (74LS153).
  2. Add IC 74LS153 into ICBase-3 (74LS153).
  3. Connect GND Port to Pin-8 (Ground) of ICBase-2 (74LS153).
  4. Connect VCC Port to Pin-20 (VCC) of ICBase-2 (74LS153).
  5. Connect Input-5 to Pin-6 (Input) of ICBase-2 (74LS153).
  6. Connect Input-6 to Pin-5 (Input) of ICBase-2 (74LS153).
  7. Connect Input-7 to Pin-4 (Input) of ICBase-2 (74LS153).
  8. Connect Input-8 to Pin-3 (Input) of ICBase-2 (74LS153).
  9. Connect Input-10 to Pin-14 (Input) of ICBase-3 (74LS153).
  10. Connect Input-11 to Pin-15 (Input) of ICBase-3 (74LS153).
  11. Connect Input-12 to Pin-16 (Input) of ICBase-3 (74LS153).
  12. Connect Input-13 to Pin-17 (Input) of ICBase-3 (74LS153).
  13. Connect Input-0 to Pin-2 (Input) of ICBase-2 (74LS153).
  14. Connect Input-1 to Pin-18 (Input) of ICBase-2 (74LS153).
  15. Connect Input-0 to Pin-2 (Input) of ICBase-3 (74LS153).
  16. Connect Input-1 to Pin-18 (Input) of ICBase-3 (74LS153).
  17. Add IC 74LS04 into ICBase-4 (74LS04).
  18. Add IC 74LS32 into ICBase-5 (74LS32).
  19. Connect Pin-1 (Input) of ICBase-5 (74LS32) to Pin-7 (Output) of ICBase-2 (74LS153).
  20. Connect Pin-2 (Input) of ICBase-5 (74LS32) to Pin-13 (Output) of ICBase-3 (74LS153).
  21. Connect Output-3 to Pin-3 (Output) of ICBase-5 (74LS32).
  22. Connect Pin-2 (Output) of ICBase-4 (74LS04) to Pin-19 (Input) of ICBase-3 (74LS153).
  23. Connect Pin-1 (Input) of ICBase-2 (74LS153) to Pin-2 (Output) of ICBase-4 (74LS04).
  24. Connect GND Port to Pin-8 (Ground) of ICBase-3 (74LS153).
  25. Connect VCC Port to Pin-20 (VCC) of ICBase-3 (74LS153).
  26. Connect GND Port to Pin-7 (Ground) of ICBase-4 (74LS04).
  27. Connect VCC Port to Pin-20 (VCC) of ICBase-4 (74LS04).
  28. Connect GND Port to Pin-7 (Ground) of ICBase-5 (74LS32).
  29. Connect VCC Port to Pin-20 (VCC) of ICBase-5 (74LS32).