Untitled circuit

Chaitanya
Chaitanya
Created on Nov 18, 2025 0 0 4
Untitled circuit
100%

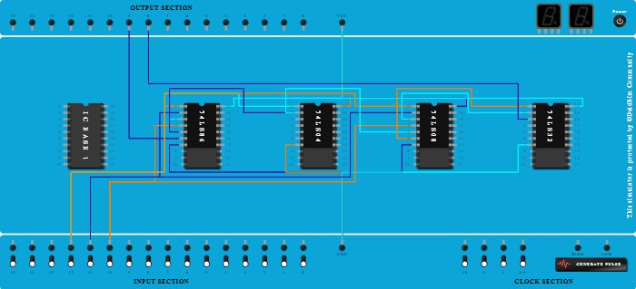
Integrated Circuits Used

Procedure

  1. Add IC 74LS86 into ICBase-2 (74LS86).
  2. Add IC 74LS04 into ICBase-3 (74LS04).
  3. Add IC 74LS08 into ICBase-4 (74LS08).
  4. Add IC 74LS32 into ICBase-5 (74LS32).
  5. Connect GND Port to Pin-7 (Ground) of ICBase-2 (74LS86).
  6. Connect VCC Port to Pin-20 (VCC) of ICBase-2 (74LS86).
  7. Connect VCC Port to Pin-20 (VCC) of ICBase-3 (74LS04).
  8. Connect VCC Port to Pin-20 (VCC) of ICBase-4 (74LS08).
  9. Connect VCC Port to Pin-20 (VCC) of ICBase-5 (74LS32).
  10. Connect GND Port to Pin-7 (Ground) of ICBase-3 (74LS04).
  11. Connect GND Port to Pin-7 (Ground) of ICBase-4 (74LS08).
  12. Connect GND Port to Pin-7 (Ground) of ICBase-5 (74LS32).
  13. Connect Input-12 to Pin-1 (Input) of ICBase-2 (74LS86).
  14. Connect Input-11 to Pin-2 (Input) of ICBase-2 (74LS86).
  15. Connect Pin-5 (Input) of ICBase-2 (74LS86) to Pin-3 (Output) of ICBase-2 (74LS86).
  16. Connect Input-10 to Pin-4 (Input) of ICBase-2 (74LS86).
  17. Connect Output-9 to Pin-6 (Output) of ICBase-2 (74LS86).
  18. Connect Pin-1 (Input) of ICBase-3 (74LS04) to Input-12.
  19. Connect Pin-1 (Input) of ICBase-4 (74LS08) to Input-12.
  20. Connect Pin-2 (Input) of ICBase-4 (74LS08) to Input-11.
  21. Connect Pin-2 (Input) of ICBase-5 (74LS32) to Pin-3 (Output) of ICBase-4 (74LS08).
  22. Connect Pin-4 (Input) of ICBase-4 (74LS08) to Input-10.
  23. Connect Pin-2 (Output) of ICBase-3 (74LS04) to Pin-5 (Input) of ICBase-2 (74LS86).
  24. Connect Pin-5 (Input) of ICBase-4 (74LS08) to Pin-2 (Output) of ICBase-3 (74LS04).
  25. Connect Pin-1 (Input) of ICBase-5 (74LS32) to Pin-6 (Output) of ICBase-4 (74LS08).
  26. Connect Output-8 to Pin-3 (Output) of ICBase-5 (74LS32).