New Circuit

shabax
shabax
Created on Nov 19, 2025 0 0 1
New Circuit
100%

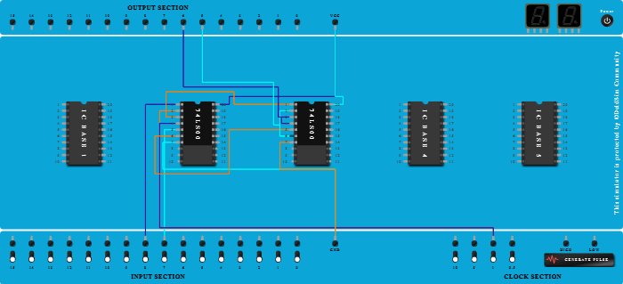
Integrated Circuits Used

Procedure

  1. Add IC 74LS00 into ICBase-2 (74LS00).
  2. Add IC 74LS00 into ICBase-3 (74LS00).
  3. Connect Pin-1 (Input) of ICBase-2 (74LS00) to Input-8.
  4. Connect Pin-5 (Input) of ICBase-2 (74LS00) to Input-7.
  5. Connect Pin-2 (Input) of ICBase-2 (74LS00) to Clock port of 1Hz frequency.
  6. Connect Pin-4 (Input) of ICBase-2 (74LS00) to Clock port of 1Hz frequency.
  7. Connect GND Port to Pin-7 (Ground) of ICBase-2 (74LS00).
  8. Connect GND Port to Pin-7 (Ground) of ICBase-3 (74LS00).
  9. Connect VCC Port to Pin-20 (VCC) of ICBase-2 (74LS00).
  10. Connect VCC Port to Pin-20 (VCC) of ICBase-3 (74LS00).
  11. Connect Pin-1 (Input) of ICBase-3 (74LS00) to Pin-3 (Output) of ICBase-2 (74LS00).
  12. Connect Pin-4 (Input) of ICBase-3 (74LS00) to Pin-3 (Output) of ICBase-3 (74LS00).
  13. Connect Pin-2 (Input) of ICBase-3 (74LS00) to Pin-6 (Output) of ICBase-3 (74LS00).
  14. Connect Pin-5 (Input) of ICBase-3 (74LS00) to Pin-6 (Output) of ICBase-2 (74LS00).
  15. Connect Output-6 to Pin-3 (Output) of ICBase-3 (74LS00).
  16. Connect Output-5 to Pin-6 (Output) of ICBase-3 (74LS00).