New Circuit

Nailah
Nailah Dantas Quadros
Created on Nov 18, 2025 0 0 2
New Circuit
100%

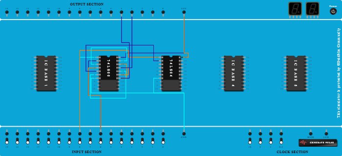
Integrated Circuits Used

Procedure

  1. Add IC 74LS00 into ICBase-2 (74LS00).
  2. Connect VCC Port to Pin-20 (VCC) of ICBase-2 (74LS00).
  3. Connect GND Port to Pin-7 (Ground) of ICBase-2 (74LS00).
  4. Add IC 74LS04 into ICBase-3 (74LS04).
  5. Connect Input-8 to Pin-1 (Input) of ICBase-2 (74LS00).
  6. Connect Pin-1 (Input) of ICBase-3 (74LS04) to Input-8.
  7. Connect Input-6 to Pin-2 (Input) of ICBase-2 (74LS00).
  8. Connect Pin-19 (Input) of ICBase-2 (74LS00) to Pin-3 (Output) of ICBase-2 (74LS00).
  9. Connect Pin-4 (Input) of ICBase-2 (74LS00) to Input-6.
  10. Connect Pin-5 (Input) of ICBase-2 (74LS00) to Pin-2 (Output) of ICBase-3 (74LS04).
  11. Connect Pin-16 (Input) of ICBase-2 (74LS00) to Pin-6 (Output) of ICBase-2 (74LS00).
  12. Connect Pin-18 (Input) of ICBase-2 (74LS00) to Pin-14 (Output) of ICBase-2 (74LS00).
  13. Connect Output-4 to Pin-14 (Output) of ICBase-2 (74LS00).
  14. Connect Pin-15 (Input) of ICBase-2 (74LS00) to Pin-17 (Output) of ICBase-2 (74LS00).
  15. Connect Output-3 to Pin-17 (Output) of ICBase-2 (74LS00).
  16. Connect GND Port to Pin-7 (Ground) of ICBase-3 (74LS04).
  17. Connect VCC Port to Pin-20 (VCC) of ICBase-3 (74LS04).