Untitled circuit

omakr
omakr akhade
Created on Oct 7, 2025 0 0 1
Untitled circuit
100%

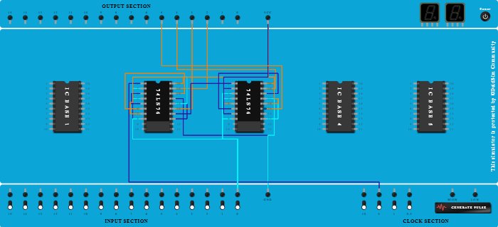
Integrated Circuits Used

Procedure

  1. Add IC 74LS76 into ICBase-2 (74LS76).
  2. Add IC 74LS76 into ICBase-3 (74LS76).
  3. Connect GND Port to Pin-17 (Ground) of ICBase-2 (74LS76).
  4. Connect GND Port to Pin-17 (Ground) of ICBase-3 (74LS76).
  5. Connect VCC Port to Pin-5 (VCC) of ICBase-3 (74LS76).
  6. Connect VCC Port to Pin-5 (VCC) of ICBase-2 (74LS76).
  7. Connect VCC Port to Pin-4 (Input) of ICBase-2 (74LS76).
  8. Connect VCC Port to Pin-20 (Input) of ICBase-2 (74LS76).
  9. Connect Pin-1 (Input) of ICBase-2 (74LS76) to Clock port of 5Hz frequency.
  10. Connect VCC Port to Pin-2 (Input) of ICBase-2 (74LS76).
  11. Connect Output-2 to Pin-19 (Output) of ICBase-2 (74LS76).
  12. Connect Input-0 to Pin-3 (Input) of ICBase-2 (74LS76).
  13. Connect Pin-18 (Output) of ICBase-2 (74LS76) to Pin-6 (Input) of ICBase-2 (74LS76).
  14. Connect VCC Port to Pin-13 (Input) of ICBase-2 (74LS76).
  15. Connect VCC Port to Pin-16 (Input) of ICBase-2 (74LS76).
  16. Connect VCC Port to Pin-7 (Input) of ICBase-2 (74LS76).
  17. Connect Input-0 to Pin-8 (Input) of ICBase-2 (74LS76).
  18. Connect Output-3 to Pin-15 (Output) of ICBase-2 (74LS76).
  19. Connect Pin-1 (Input) of ICBase-3 (74LS76) to Pin-14 (Output) of ICBase-2 (74LS76).
  20. Connect VCC Port to Pin-4 (Input) of ICBase-3 (74LS76).
  21. Connect VCC Port to Pin-20 (Input) of ICBase-3 (74LS76).
  22. Connect VCC Port to Pin-2 (Input) of ICBase-3 (74LS76).
  23. Connect Input-0 to Pin-3 (Input) of ICBase-3 (74LS76).
  24. Connect Output-4 to Pin-19 (Output) of ICBase-3 (74LS76).
  25. Connect Pin-18 (Output) of ICBase-3 (74LS76) to Pin-6 (Input) of ICBase-3 (74LS76).
  26. Connect VCC Port to Pin-13 (Input) of ICBase-3 (74LS76).
  27. Connect VCC Port to Pin-16 (Input) of ICBase-3 (74LS76).
  28. Connect VCC Port to Pin-7 (Input) of ICBase-3 (74LS76).
  29. Connect Input-0 to Pin-8 (Input) of ICBase-3 (74LS76).
  30. Connect Output-5 to Pin-15 (Output) of ICBase-3 (74LS76).