New Circuit

Priti
Priti Pagar
Created on Oct 6, 2025 0 0 1
New Circuit
100%

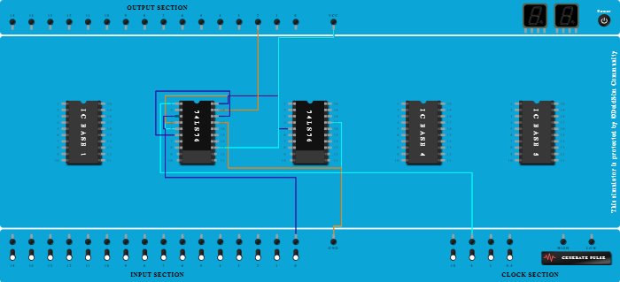
Integrated Circuits Used

Procedure

  1. Add IC 74LS76 into ICBase-3 (74LS76).
  2. Add IC 74LS76 into ICBase-2 (74LS76).
  3. Connect Pin-17 (Ground) of ICBase-3 (74LS76) to GND Port.
  4. Connect GND Port to Pin-17 (Ground) of ICBase-2 (74LS76).
  5. Connect Pin-5 (VCC) of ICBase-3 (74LS76) to VCC Port.
  6. Connect VCC Port to Pin-5 (VCC) of ICBase-2 (74LS76).
  7. Connect VCC Port to Pin-4 (Input) of ICBase-2 (74LS76).
  8. Connect VCC Port to Pin-20 (Input) of ICBase-2 (74LS76).
  9. Connect Clock port of 5Hz frequency to Pin-1 (Input) of ICBase-2 (74LS76).
  10. Connect Pin-19 (Output) of ICBase-2 (74LS76) to Output-2.
  11. Connect Pin-6 (Input) of ICBase-2 (74LS76) to Pin-18 (Output) of ICBase-2 (74LS76).
  12. Connect Pin-13 (Input) of ICBase-2 (74LS76) to VCC Port.
  13. Connect Input-0 to Pin-3 (Input) of ICBase-2 (74LS76).