4 bit UP Counter

Parth
Parth Sikchi
Created on Oct 6, 2025 0 0 0
4 bit UP Counter
100%

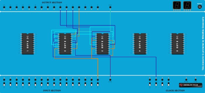
Procedure

  1. Connect VCC Port to Pin-5 (Input & Output) of ICBase-2.
  2. Connect VCC Port to Pin-5 (Input & Output) of ICBase-3.
  3. Connect GND Port to Pin-17 (Input & Output) of ICBase-3.
  4. Connect GND Port to Pin-17 (Input & Output) of ICBase-2.
  5. Connect VCC Port to Pin-4 (Input & Output) of ICBase-2.
  6. Connect VCC Port to Pin-20 (Input & Output) of ICBase-2.
  7. Connect Clock port of 5Hz frequency to Pin-1 (Input & Output) of ICBase-2.
  8. Connect VCC Port to Pin-2 (Input & Output) of ICBase-2.
  9. Connect Output-3 to Pin-19 (Input & Output) of ICBase-2.
  10. Connect Input-0 to Pin-3 (Input & Output) of ICBase-2.
  11. Connect Pin-19 (Input & Output) of ICBase-2 to Pin-6 (Input & Output) of ICBase-2.
  12. Connect VCC Port to Pin-13 (Input & Output) of ICBase-2.
  13. Connect VCC Port to Pin-16 (Input & Output) of ICBase-2.
  14. Connect VCC Port to Pin-7 (Input & Output) of ICBase-2.
  15. Connect Input-0 to Pin-8 (Input & Output) of ICBase-2.
  16. Connect Output-4 to Pin-15 (Input & Output) of ICBase-2.
  17. Connect Pin-1 (Input & Output) of ICBase-3 to Pin-15 (Input & Output) of ICBase-2.
  18. Connect VCC Port to Pin-4 (Input & Output) of ICBase-3.
  19. Connect VCC Port to Pin-2 (Input & Output) of ICBase-3.
  20. Connect VCC Port to Pin-20 (Input & Output) of ICBase-3.
  21. Connect Input-0 to Pin-3 (Input & Output) of ICBase-3.
  22. Connect Output-5 to Pin-19 (Input & Output) of ICBase-3.
  23. Connect Pin-19 (Input & Output) of ICBase-3 to Pin-6 (Input & Output) of ICBase-3.
  24. Connect VCC Port to Pin-13 (Input & Output) of ICBase-3.
  25. Connect VCC Port to Pin-7 (Input & Output) of ICBase-3.
  26. Connect VCC Port to Pin-16 (Input & Output) of ICBase-3.
  27. Connect Input-0 to Pin-8 (Input & Output) of ICBase-3.
  28. Connect Output-6 to Pin-15 (Input & Output) of ICBase-3.