D Flip Flop - Copy

Kishan
Kishan naik
Created on Nov 18, 2025 0 0 1
D Flip Flop - Copy
100%

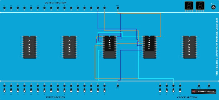
Integrated Circuits Used

Procedure

  1. Add IC 74LS00 into ICBase-3 (74LS00).
  2. Connect Pin-20 (VCC) of ICBase-3 (74LS00) to VCC Port.
  3. Connect Pin-7 (Ground) of ICBase-3 (74LS00) to GND Port.
  4. Connect Pin-1 (Input) of ICBase-3 (74LS00) to Input-1.
  5. Connect Pin-2 (Input) of ICBase-3 (74LS00) to Input-1.
  6. Connect Pin-4 (Input) of ICBase-3 (74LS00) to Input-1.
  7. Connect Pin-5 (Input) of ICBase-3 (74LS00) to Clock port of 1Hz frequency.
  8. Connect Pin-19 (Input) of ICBase-3 (74LS00) to Pin-3 (Output) of ICBase-3 (74LS00).
  9. Connect Pin-18 (Input) of ICBase-3 (74LS00) to Clock port of 1Hz frequency.
  10. Add IC 74LS00 into ICBase-4 (74LS00).
  11. Connect Pin-20 (VCC) of ICBase-4 (74LS00) to VCC Port.
  12. Connect Pin-7 (Ground) of ICBase-4 (74LS00) to GND Port.
  13. Connect Pin-1 (Input) of ICBase-4 (74LS00) to Pin-6 (Output) of ICBase-3 (74LS00).
  14. Connect Pin-4 (Input) of ICBase-4 (74LS00) to Pin-17 (Output) of ICBase-3 (74LS00).
  15. Connect Pin-5 (Input) of ICBase-4 (74LS00) to Pin-3 (Output) of ICBase-4 (74LS00).
  16. Connect Pin-2 (Input) of ICBase-4 (74LS00) to Pin-6 (Output) of ICBase-4 (74LS00).
  17. Connect Output-0 to Pin-3 (Output) of ICBase-4 (74LS00).
  18. Connect Output-1 to Pin-6 (Output) of ICBase-4 (74LS00).
  19. Connect Pin-6 (Output) of ICBase-3 (74LS00) to ICBase-4 (74LS00).