Untitled circuit

Aniket
Aniket Kadam
Created on Aug 19, 2025 3 2 3
Untitled circuit
100%

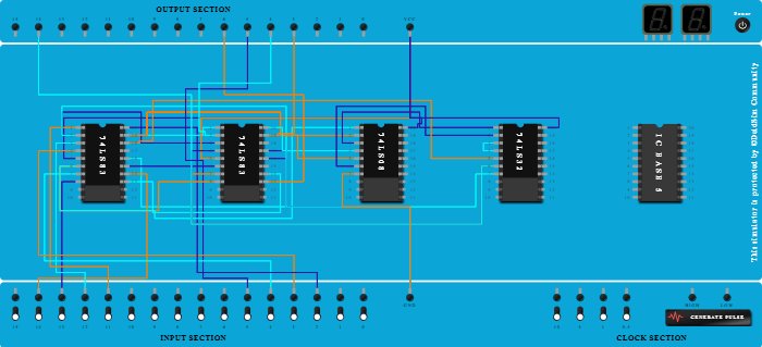
Integrated Circuits Used

Procedure

  1. Add IC 74LS83 into ICBase-1 (74LS83).
  2. Add IC 74LS83 into ICBase-2 (74LS83).
  3. Add IC 74LS08 into ICBase-3 (74LS08).
  4. Add IC 74LS32 into ICBase-4 (74LS32).
  5. Connect VCC Port to Pin-5 (VCC) of ICBase-1 (74LS83).
  6. Connect GND Port to Pin-16 (Ground) of ICBase-1 (74LS83).
  7. Connect Pin-14 (Input) of ICBase-1 (74LS83) to Input-14.
  8. Connect Pin-8 (Input) of ICBase-1 (74LS83) to Input-13.
  9. Connect Pin-3 (Input) of ICBase-1 (74LS83) to Input-12.
  10. Connect Pin-1 (Input) of ICBase-1 (74LS83) to Input-11.
  11. Connect Pin-15 (Input) of ICBase-1 (74LS83) to Input-5.
  12. Connect Pin-7 (Input) of ICBase-1 (74LS83) to Input-4.
  13. Connect Pin-4 (Input) of ICBase-1 (74LS83) to Input-3.
  14. Connect Pin-20 (Input) of ICBase-1 (74LS83) to Input-2.
  15. Connect Pin-14 (Input) of ICBase-2 (74LS83) to Pin-13 (Output) of ICBase-1 (74LS83).
  16. Connect Pin-8 (Input) of ICBase-2 (74LS83) to Pin-6 (Output) of ICBase-1 (74LS83).
  17. Connect Pin-3 (Input) of ICBase-2 (74LS83) to Pin-2 (Output) of ICBase-1 (74LS83).
  18. Connect Pin-1 (Input) of ICBase-2 (74LS83) to Pin-19 (Output) of ICBase-1 (74LS83).
  19. Connect VCC Port to Pin-5 (VCC) of ICBase-2 (74LS83).
  20. Connect GND Port to Pin-16 (Ground) of ICBase-2 (74LS83).
  21. Connect Pin-1 (Input) of ICBase-3 (74LS08) to Pin-6 (Output) of ICBase-1 (74LS83).
  22. Connect Pin-2 (Input) of ICBase-3 (74LS08) to Pin-19 (Output) of ICBase-1 (74LS83).
  23. Connect Pin-1 (Input) of ICBase-4 (74LS32) to Pin-3 (Output) of ICBase-3 (74LS08).
  24. Connect Pin-4 (Input) of ICBase-3 (74LS08) to Pin-2 (Output) of ICBase-1 (74LS83).
  25. Connect Pin-5 (Input) of ICBase-3 (74LS08) to Pin-19 (Output) of ICBase-1 (74LS83).
  26. Connect Pin-2 (Input) of ICBase-4 (74LS32) to Pin-6 (Output) of ICBase-3 (74LS08).
  27. Connect Pin-4 (Input) of ICBase-4 (74LS32) to Pin-3 (Output) of ICBase-4 (74LS32).
  28. Connect Pin-5 (Input) of ICBase-4 (74LS32) to Pin-18 (Output) of ICBase-1 (74LS83).
  29. Connect GND Port to Pin-17 (Input) of ICBase-2 (74LS83).
  30. Connect GND Port to Pin-20 (Input) of ICBase-2 (74LS83).
  31. Connect Pin-7 (Input) of ICBase-2 (74LS83) to Pin-6 (Output) of ICBase-4 (74LS32).
  32. Connect Pin-4 (Input) of ICBase-2 (74LS83) to Pin-6 (Output) of ICBase-4 (74LS32).
  33. Connect Output-14 to Pin-6 (Output) of ICBase-4 (74LS32).
  34. Connect Output-6 to Pin-13 (Output) of ICBase-2 (74LS83).
  35. Connect Output-5 to Pin-6 (Output) of ICBase-2 (74LS83).
  36. Connect Output-4 to Pin-2 (Output) of ICBase-2 (74LS83).
  37. Connect Output-3 to Pin-19 (Output) of ICBase-2 (74LS83).
  38. Connect VCC Port to Pin-20 (VCC) of ICBase-4 (74LS32).
  39. Connect GND Port to Pin-7 (Ground) of ICBase-4 (74LS32).
  40. Connect GND Port to Pin-7 (Ground) of ICBase-3 (74LS08).
  41. Connect VCC Port to Pin-20 (VCC) of ICBase-3 (74LS08).