New Circuit

Siva
Siva Prasad
Created on Nov 16, 2025 0 0 0
New Circuit
100%

Procedure

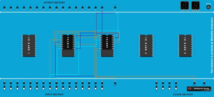
  1. Add IC 74LS10 into ICBase-2 (74LS10).
  2. Add IC 74LS00 into ICBase-3 (74LS00).
  3. Connect Pin-7 (Ground) of ICBase-2 (74LS10) to GND Port.
  4. Connect Pin-7 (Ground) of ICBase-3 (74LS00) to GND Port.
  5. Connect Pin-20 (VCC) of ICBase-2 (74LS10) to VCC Port.
  6. Connect Pin-20 (VCC) of ICBase-3 (74LS00) to VCC Port.
  7. Connect Input-8 to Pin-3 (Input) of ICBase-2 (74LS10).
  8. Connect Pin-4 (Input) of ICBase-2 (74LS10) to Manual clock Port.
  9. Connect Pin-17 (Input) of ICBase-2 (74LS10) to Input-8.
  10. Connect Pin-16 (Input) of ICBase-2 (74LS10) to Manual clock Port.
  11. Connect Pin-1 (Input) of ICBase-3 (74LS00) to Pin-6 (Output) of ICBase-2 (74LS10).
  12. Connect Pin-19 (Input) of ICBase-3 (74LS00) to Pin-14 (Output) of ICBase-2 (74LS10).
  13. Connect Pin-3 (Output) of ICBase-3 (74LS00) to Pin-18 (Input) of ICBase-3 (74LS00).
  14. Connect Pin-17 (Output) of ICBase-3 (74LS00) to Pin-2 (Input) of ICBase-3 (74LS00).
  15. Connect Output-1 to Pin-3 (Output) of ICBase-3 (74LS00).
  16. Connect Output-0 to Pin-17 (Output) of ICBase-3 (74LS00).
  17. Connect Pin-15 (Input) of ICBase-2 (74LS10) to Pin-3 (Output) of ICBase-3 (74LS00).
  18. Connect Pin-5 (Input) of ICBase-2 (74LS10) to Pin-17 (Output) of ICBase-3 (74LS00).