Study Resources
Circuit Tutorials
Trainer Kit
Help
Login
Profile
Sign Out
Prathamesh Belge
A J INSTITUTE OF ENGINEERING AND TECHNOLOGY • Information Technology
20 Circuits
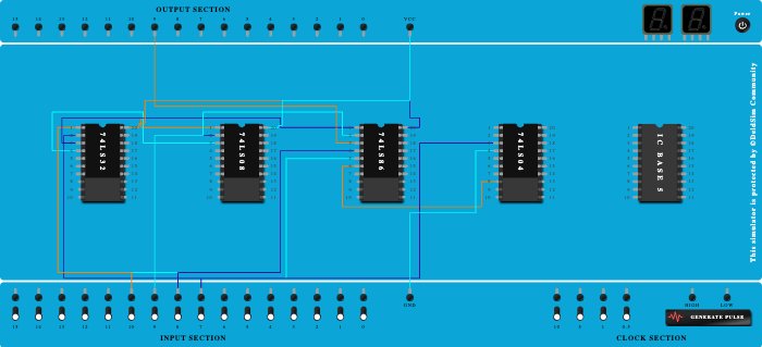
BCD TO EXCESS 1
Prathamesh Belge
0
0
May 6, 2025
74LS32
74LS08
74LS86
74LS04
2.1 HALF ADDER USING BASIC GATE
Prathamesh Belge
0
0
May 6, 2025
74LS86
74LS08
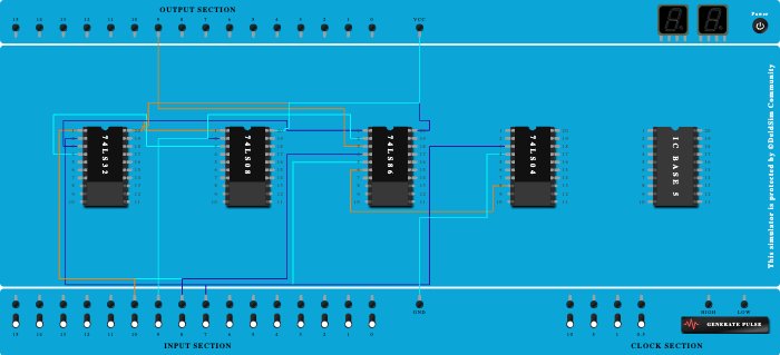
BCD TO EXCESS 1 -
Prathamesh Belge
0
0
May 6, 2025
74LS08
74LS04
74LS32
74LS86
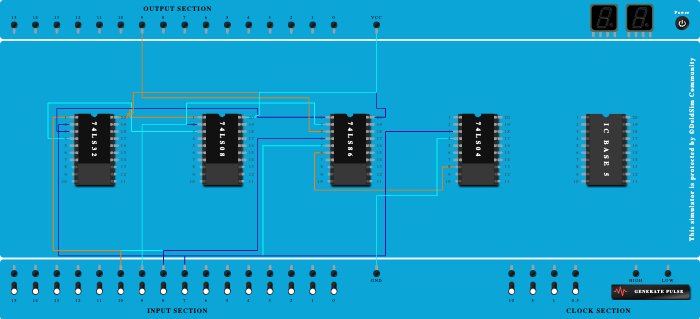
BCD TO EXCESS 1 - Copy - Copy
Prathamesh Belge
0
0
May 6, 2025
74LS04
74LS86
74LS08
74LS32
BCD TO EXCESS 1 - Copy
Prathamesh Belge
0
0
May 6, 2025
74LS04
74LS86
74LS08
74LS32
Page 2
1
2
Welcome back! Please sign in to your account.
Email
Invalid email address
Password
Password must be at least 8 characters long
Log in
Don't have an account?
Forgot password?
Create your account to get started with DeldSim.
Name
Name is required
Email Address
Invalid email address
Password
Password must be at least 8 characters long
Institution Name
Branch
Information Technology
Computer
Electronics and Telecommunication
Electronics
Mechanical
Civil
Other
I accept the
terms and conditions
Register
Already have an account?
Log in here
Enter your registered email address below and we'll send you a link to reset your password.
Email
Invalid email address
Reset My Password
← Back to login