Study Resources
Circuit Tutorials
Trainer Kit
Help
Login
Profile
Sign Out
Om Deshmukh
i2it • Information Technology
4 Circuits
7. Synchronous UP , 8. Synchronous DOWN
Om Deshmukh
0
0
Dec 16, 2024
74LS76
74LS08
2. Design and implement 1 digit BCD adder using IC 7483
Om Deshmukh
0
0
Dec 14, 2024
74LS83
74LS32
74LS08
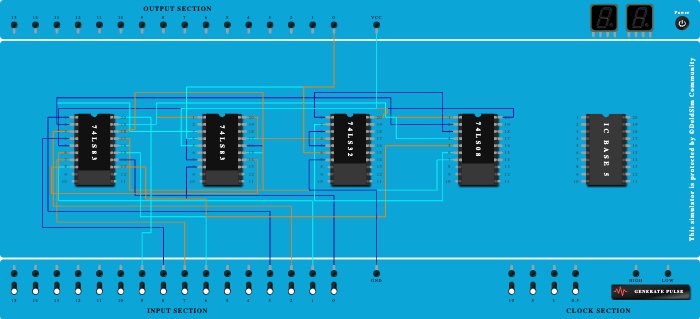
2. Design and implement 1 digit BCD adder using IC 7483 - Copy
Om Deshmukh
2
0
Dec 14, 2024
74LS83
74LS08
74LS32
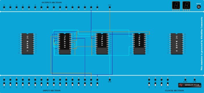
10,11,12. 3 variable cascading using mux IC 74153
Om Deshmukh
0
0
Dec 14, 2024
74LS153
74LS32
74LS04
Page 1
1
Welcome back! Please sign in to your account.
Email
Invalid email address
Password
Password must be at least 8 characters long
Log in
Don't have an account?
Forgot password?
Create your account to get started with DeldSim.
Name
Name is required
Email Address
Invalid email address
Password
Password must be at least 8 characters long
Institution Name
Branch
Information Technology
Computer
Electronics and Telecommunication
Electronics
Mechanical
Civil
Other
I accept the
terms and conditions
Register
Already have an account?
Log in here
Enter your registered email address below and we'll send you a link to reset your password.
Email
Invalid email address
Reset My Password
← Back to login