New Circuit

pranjal
pranjal Chari
Created on Nov 19, 2025 0 0 3
New Circuit
100%

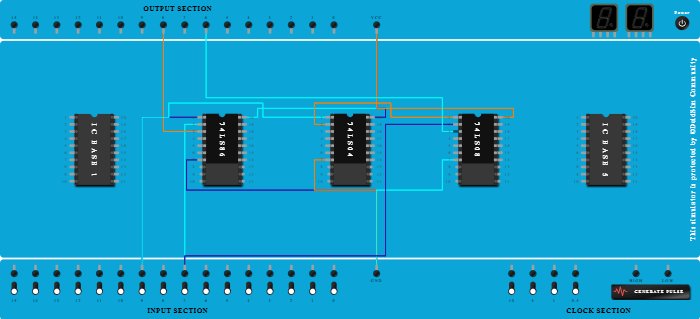
Integrated Circuits Used

Procedure

  1. Add IC 74LS86 into ICBase-2 (74LS86).
  2. Add IC 74LS04 into ICBase-3 (74LS04).
  3. Connect GND Port to Pin-7 (Ground) of ICBase-2 (74LS86).
  4. Connect VCC Port to Pin-20 (VCC) of ICBase-2 (74LS86).
  5. Connect GND Port to Pin-7 (Ground) of ICBase-3 (74LS04).
  6. Connect VCC Port to Pin-20 (VCC) of ICBase-3 (74LS04).
  7. Connect GND Port to Pin-7 (Ground) of ICBase-4 (74LS08).
  8. Connect VCC Port to Pin-20 (VCC) of ICBase-4 (74LS08).
  9. Connect Input-9 to Pin-1 (Input) of ICBase-2 (74LS86).
  10. Add IC 74LS08 into ICBase-4 (74LS08).
  11. Connect Input-7 to Pin-2 (Input) of ICBase-2 (74LS86).
  12. Connect Output-8 to Pin-3 (Output) of ICBase-2 (74LS86).
  13. Connect Pin-1 (Input) of ICBase-3 (74LS04) to Input-9.
  14. Connect Pin-1 (Input) of ICBase-4 (74LS08) to Pin-2 (Output) of ICBase-3 (74LS04).
  15. Connect Pin-2 (Input) of ICBase-4 (74LS08) to Input-7.
  16. Connect Output-6 to Pin-3 (Output) of ICBase-4 (74LS08).