Study Resources
Circuit Tutorials
Trainer Kit
Help
Login
Profile
Sign Out
Girish Kale
PUNE INSTITUTE OF COMPUTER TECHNOLOGY • Information Technology
38 Circuits
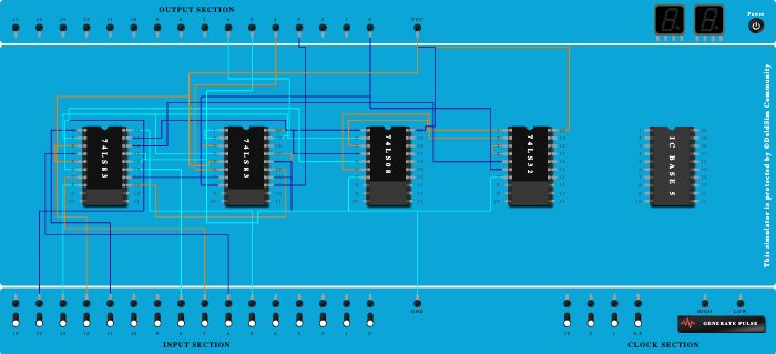
Asynchronous UP DOWN Counter
Girish Kale
0
0
Dec 6, 2023
74LS76
74LS08
74LS32
74LS04
Full Subtractor Using decoder
Girish Kale
0
0
Dec 5, 2023
74LS138
74LS20
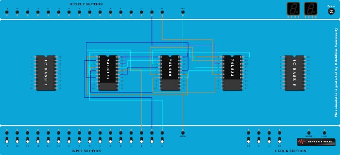
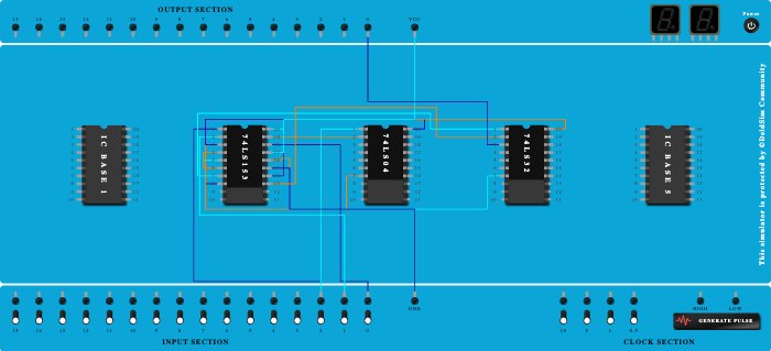
4:1 MUX
Girish Kale
0
0
Dec 5, 2023
74LS153
74LS32
74LS04
Excess 3 adder
Girish Kale
0
0
Dec 5, 2023
74LS83
74LS04
BCD ADDER
Girish Kale
0
0
Dec 4, 2023
74LS83
74LS08
74LS32
BCD -EXcess 3 by pratham
Girish Kale
0
0
Dec 4, 2023
74LS08
74LS32
74LS04
74LS86
f(A,B,C)=m(0,3,4,7) cascading
Girish Kale
0
0
Dec 1, 2023
74LS153
74LS04
74LS32
Full subtractor using 74138 decoder
Girish Kale
0
0
Nov 30, 2023
74LS138
74LS00
74LS32
Page 3
1
2
3
Welcome back! Please sign in to your account.
Email
Invalid email address
Password
Password must be at least 8 characters long
Log in
Don't have an account?
Forgot password?
Create your account to get started with DeldSim.
Name
Name is required
Email Address
Invalid email address
Password
Password must be at least 8 characters long
Institution Name
Branch
Information Technology
Computer
Electronics and Telecommunication
Electronics
Mechanical
Civil
Other
I accept the
terms and conditions
Register
Already have an account?
Log in here
Enter your registered email address below and we'll send you a link to reset your password.
Email
Invalid email address
Reset My Password
← Back to login