Study Resources
Circuit Tutorials
Trainer Kit
Help
Login
Profile
Sign Out
Kanad Kulkarni
PUNE INSTITUTE OF COMPUTER TECHNOLOGY • Information Technology
21 Circuits
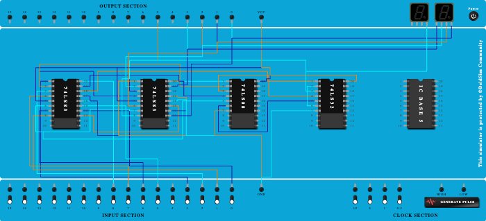
BCD Adder
Kanad Kulkarni
0
0
Dec 10, 2023
74LS83
74LS08
74LS32
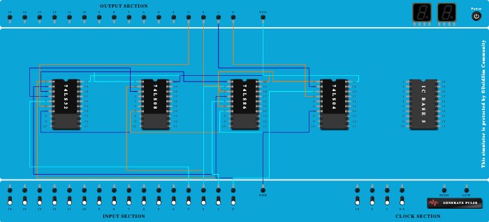
BCD TO EXCESS 3
Kanad Kulkarni
0
0
Dec 9, 2023
74LS32
74LS08
74LS86
74LS04
Modulo 28 counter
Kanad Kulkarni
0
0
Dec 6, 2023
74LS90
74LS08
Synchronous Up and Down Counter
Kanad Kulkarni
0
0
Dec 6, 2023
74LS76
74LS04
74LS32
74LS08
Asynchronous Down Counter
Kanad Kulkarni
0
0
Dec 2, 2023
74LS76
f = m(0,2,4,7) using cascading of MUX
Kanad Kulkarni
0
0
Dec 1, 2023
74LS153
74LS04
74LS32
Page 2
1
2
Welcome back! Please sign in to your account.
Email
Invalid email address
Password
Password must be at least 8 characters long
Log in
Don't have an account?
Forgot password?
Create your account to get started with DeldSim.
Name
Name is required
Email Address
Invalid email address
Password
Password must be at least 8 characters long
Institution Name
Branch
Information Technology
Computer
Electronics and Telecommunication
Electronics
Mechanical
Civil
Other
I accept the
terms and conditions
Register
Already have an account?
Log in here
Enter your registered email address below and we'll send you a link to reset your password.
Email
Invalid email address
Reset My Password
← Back to login