Study Resources
Circuit Tutorials
Trainer Kit
Help
Login
Profile
Sign Out
Veer Hinglajia
DR. VISHWANATH KARAD MIT WORLD PEACE UNIVERSITY, PUNE • Computer
40 Circuits
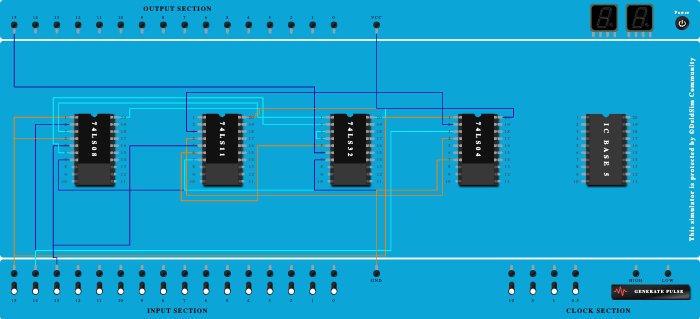
Y= AB + B'C +AC
Veer Hinglajia
0
0
May 9, 2023
74LS04
74LS08
74LS32
74LS11
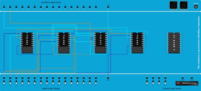
FULL ADDER
Veer Hinglajia
0
0
May 9, 2023
74LS86
74LS32
74LS08
8:1 using 2 4:1 MUX active low
Veer Hinglajia
0
0
May 9, 2023
74LS153
74LS32
74LS04
SOP corrected 3 bit
Veer Hinglajia
0
0
May 9, 2023
74LS151
Delay Flip Flop
Veer Hinglajia
0
0
May 9, 2023
74LS76
74LS04
MOD 10 Decade counter
Veer Hinglajia
0
0
May 9, 2023
74LS90
FULL SUBTRACTOR
Veer Hinglajia
0
0
May 9, 2023
74LS151
Toggle flip flop
Veer Hinglajia
0
0
May 9, 2023
74LS76
Full subtractor using mux
Veer Hinglajia
0
0
May 9, 2023
74LS151
Half adder using NAND gates
Veer Hinglajia
0
0
May 9, 2023
74LS00
2 bit async down
Veer Hinglajia
0
0
May 7, 2023
74LS76
3 bit async up
Veer Hinglajia
0
0
May 7, 2023
74LS76
MOD6 counter
Veer Hinglajia
0
0
May 7, 2023
74LS90
74LS08
mod 100
Veer Hinglajia
0
0
May 7, 2023
74LS90
3 bit async down
Veer Hinglajia
0
0
May 7, 2023
74LS76
Page 1
1
2
3
Welcome back! Please sign in to your account.
Email
Invalid email address
Password
Password must be at least 8 characters long
Log in
Don't have an account?
Forgot password?
Create your account to get started with DeldSim.
Name
Name is required
Email Address
Invalid email address
Password
Password must be at least 8 characters long
Institution Name
Branch
Information Technology
Computer
Electronics and Telecommunication
Electronics
Mechanical
Civil
Other
I accept the
terms and conditions
Register
Already have an account?
Log in here
Enter your registered email address below and we'll send you a link to reset your password.
Email
Invalid email address
Reset My Password
← Back to login