Study Resources
Circuit Tutorials
Trainer Kit
Help
Login
Profile
Sign Out
Christine Stephen
PUNE INSTITUTE OF COMPUTER TECHNOLOGY • Information Technology
8 Circuits
full adder (not working)
Christine Stephen
0
0
Jan 4, 2023
74LS04
Full Adder using 4:1 MUX
Christine Stephen
7
1
Jan 3, 2023
74LS153
74LS04
Full Subtractor Using Decoder
Christine Stephen
0
0
Jan 3, 2023
74LS138
74LS08
74LS00
multiplexer
Christine Stephen
0
0
Jan 3, 2023
74LS153
74LS04
74LS32
mod n
Christine Stephen
0
0
Jan 2, 2023
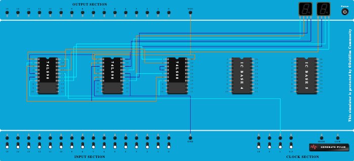
74LS90
74LS08
asynchronous down
Christine Stephen
0
0
Jan 2, 2023
74LS76
74LS08
mod 12
Christine Stephen
0
0
Jan 2, 2023
74LS90
74LS08
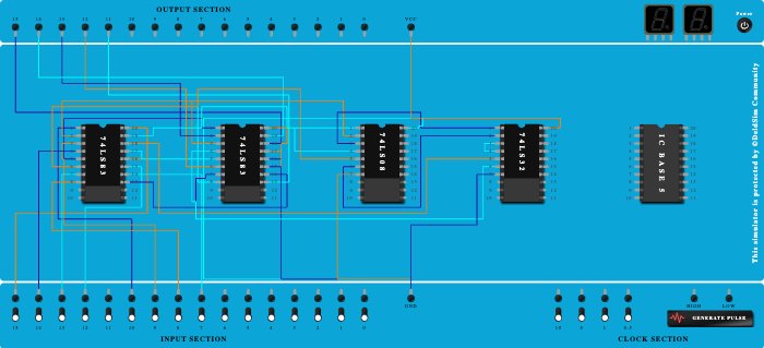
BCD adder
Christine Stephen
0
0
Dec 12, 2022
74LS83
74LS08
74LS32
Page 1
1
Welcome back! Please sign in to your account.
Email
Invalid email address
Password
Password must be at least 8 characters long
Log in
Don't have an account?
Forgot password?
Create your account to get started with DeldSim.
Name
Name is required
Email Address
Invalid email address
Password
Password must be at least 8 characters long
Institution Name
Branch
Information Technology
Computer
Electronics and Telecommunication
Electronics
Mechanical
Civil
Other
I accept the
terms and conditions
Register
Already have an account?
Log in here
Enter your registered email address below and we'll send you a link to reset your password.
Email
Invalid email address
Reset My Password
← Back to login