Electronic Lock

Naimish
Naimish Rathod
Created on Feb 19, 2026 0 0 3
Electronic Lock
100%

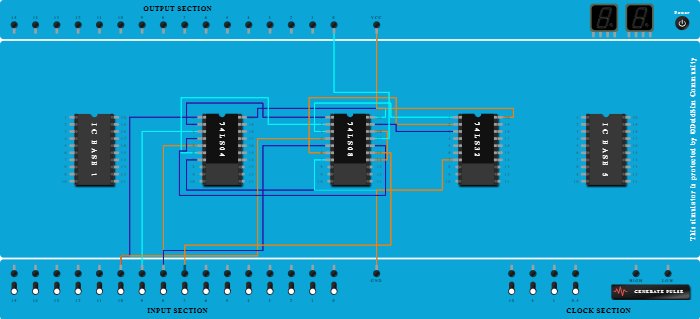
Integrated Circuits Used

Procedure

  1. Add IC 74LS04 into ICBase-2 (74LS04).
  2. Add IC 74LS08 into ICBase-3 (74LS08).
  3. Add IC 74LS32 into ICBase-4 (74LS32).
  4. Connect VCC Port to Pin-20 (VCC) of ICBase-2 (74LS04).
  5. Connect VCC Port to Pin-20 (VCC) of ICBase-3 (74LS08).
  6. Connect VCC Port to Pin-20 (VCC) of ICBase-4 (74LS32).
  7. Connect GND Port to Pin-7 (Ground) of ICBase-2 (74LS04).
  8. Connect GND Port to Pin-7 (Ground) of ICBase-3 (74LS08).
  9. Connect GND Port to Pin-7 (Ground) of ICBase-4 (74LS32).
  10. Connect Pin-1 (Input) of ICBase-2 (74LS04) to Input-10.
  11. Connect Pin-3 (Input) of ICBase-2 (74LS04) to Input-9.
  12. Connect Pin-5 (Input) of ICBase-2 (74LS04) to Input-8.
  13. Connect Pin-1 (Input) of ICBase-3 (74LS08) to Pin-2 (Output) of ICBase-2 (74LS04).
  14. Connect Pin-2 (Input) of ICBase-3 (74LS08) to Pin-6 (Output) of ICBase-2 (74LS04).
  15. Connect Pin-4 (Input) of ICBase-3 (74LS08) to Input-10.
  16. Connect Pin-5 (Input) of ICBase-3 (74LS08) to Input-8.
  17. Connect Pin-1 (Input) of ICBase-4 (74LS32) to Pin-3 (Output) of ICBase-3 (74LS08).
  18. Connect Pin-2 (Input) of ICBase-4 (74LS32) to Pin-6 (Output) of ICBase-3 (74LS08).
  19. Connect Pin-16 (Input) of ICBase-3 (74LS08) to Pin-4 (Output) of ICBase-2 (74LS04).
  20. Connect Pin-18 (Input) of ICBase-3 (74LS08) to Pin-14 (Output) of ICBase-3 (74LS08).
  21. Connect Pin-19 (Input) of ICBase-3 (74LS08) to Pin-3 (Output) of ICBase-4 (74LS32).
  22. Connect Output-0 to Pin-17 (Output) of ICBase-3 (74LS08).
  23. Connect Pin-15 (Input) of ICBase-3 (74LS08) to Input-7.