pratical no 3

Arpita
Arpita Shivsharan
Created on Jan 13, 2022 0 0 3
pratical no 3
100%

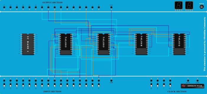
Integrated Circuits Used

Procedure

  1. Add IC 74LS83 into ICBase-2 (74LS83).
  2. Add IC 74LS83 into ICBase-3 (74LS83).
  3. Add IC 74LS08 into ICBase-4 (74LS08).
  4. Add IC 74LS32 into ICBase-5 (74LS32).
  5. Connect VCC Port to Pin-5 (VCC) of ICBase-2 (74LS83).
  6. Connect GND Port to Pin-16 (Ground) of ICBase-2 (74LS83).
  7. Connect VCC Port to Pin-5 (VCC) of ICBase-3 (74LS83).
  8. Connect GND Port to Pin-16 (Ground) of ICBase-3 (74LS83).
  9. Connect GND Port to Pin-7 (Ground) of ICBase-4 (74LS08).
  10. Connect GND Port to Pin-7 (Ground) of ICBase-5 (74LS32).
  11. Connect VCC Port to Pin-14 (Output) of ICBase-4 (74LS08).
  12. Connect VCC Port to Pin-14 (Output) of ICBase-5 (74LS32).
  13. Connect Pin-14 (Input) of ICBase-2 (74LS83) to Input-0.
  14. Connect Pin-8 (Input) of ICBase-2 (74LS83) to Input-1.
  15. Connect Pin-3 (Input) of ICBase-2 (74LS83) to Input-2.
  16. Connect Pin-1 (Input) of ICBase-2 (74LS83) to Input-3.
  17. Connect Pin-14 (Input) of ICBase-3 (74LS83) to Input-0.
  18. Connect Pin-8 (Input) of ICBase-3 (74LS83) to Input-1.
  19. Connect Pin-3 (Input) of ICBase-3 (74LS83) to Input-2.
  20. Connect Pin-1 (Input) of ICBase-3 (74LS83) to Input-3.
  21. Connect Pin-15 (Input) of ICBase-2 (74LS83) to Input-5.
  22. Connect Pin-7 (Input) of ICBase-2 (74LS83) to Input-6.
  23. Connect Pin-4 (Input) of ICBase-2 (74LS83) to Input-7.
  24. Connect Pin-20 (Input) of ICBase-2 (74LS83) to Input-8.
  25. Connect Pin-20 (Input) of ICBase-3 (74LS83) to Pin-19 (Output) of ICBase-2 (74LS83).
  26. Connect Pin-4 (Input) of ICBase-3 (74LS83) to Pin-2 (Output) of ICBase-2 (74LS83).
  27. Connect Pin-7 (Input) of ICBase-3 (74LS83) to Pin-6 (Output) of ICBase-2 (74LS83).
  28. Connect Pin-15 (Input) of ICBase-3 (74LS83) to Pin-13 (Output) of ICBase-2 (74LS83).
  29. Connect Pin-1 (Input) of ICBase-4 (74LS08) to Pin-2 (Output) of ICBase-2 (74LS83).
  30. Connect Pin-2 (Input) of ICBase-4 (74LS08) to Pin-19 (Output) of ICBase-2 (74LS83).
  31. Connect Pin-1 (Input) of ICBase-5 (74LS32) to Pin-3 (Output) of ICBase-4 (74LS08).
  32. Connect Pin-4 (Input) of ICBase-4 (74LS08) to Pin-19 (Output) of ICBase-2 (74LS83).
  33. Connect Pin-5 (Input) of ICBase-4 (74LS08) to Pin-6 (Output) of ICBase-2 (74LS83).
  34. Connect Pin-2 (Input) of ICBase-5 (74LS32) to Pin-6 (Output) of ICBase-4 (74LS08).
  35. Connect Pin-4 (Input) of ICBase-5 (74LS32) to Pin-3 (Output) of ICBase-5 (74LS32).
  36. Connect Pin-5 (Input) of ICBase-5 (74LS32) to Pin-18 (Output) of ICBase-2 (74LS83).
  37. Connect Output-2 to Pin-6 (Output) of ICBase-5 (74LS32).
  38. Connect GND Port to Pin-14 (Input) of ICBase-3 (74LS83).
  39. Connect Pin-7 (Ground) of ICBase-5 (74LS32) to Pin-8 (Input) of ICBase-3 (74LS83).
  40. Connect Pin-6 (Output) of ICBase-5 (74LS32) to Pin-3 (Input) of ICBase-3 (74LS83).
  41. Connect Pin-7 (Ground) of ICBase-5 (74LS32) to Pin-3 (Input) of ICBase-3 (74LS83).
  42. Connect GND Port to Pin-1 (Input) of ICBase-3 (74LS83).
  43. Connect VCC Port to Pin-20 (VCC) of ICBase-4 (74LS08).
  44. Connect VCC Port to Pin-20 (VCC) of ICBase-5 (74LS32).
  45. Connect Output-6 to Pin-13 (Output) of ICBase-3 (74LS83).
  46. Connect Output-7 to Pin-6 (Output) of ICBase-3 (74LS83).
  47. Connect Output-8 to Pin-2 (Output) of ICBase-3 (74LS83).
  48. Connect Output-9 to Pin-19 (Output) of ICBase-3 (74LS83).
  49. Connect VCC Port to ICBase-5 (74LS32).
  50. Connect Pin-15 (Input) of ICBase-3 (74LS83) to ICBase-2 (74LS83).
  51. Connect Pin-4 (Input) of ICBase-4 (74LS08) to ICBase-2 (74LS83).