Assignment 3.2

DSYCOB280
DSYCOB280 Sahil Shinde
Created on Jan 14, 2022 0 0 3
Assignment 3.2
100%

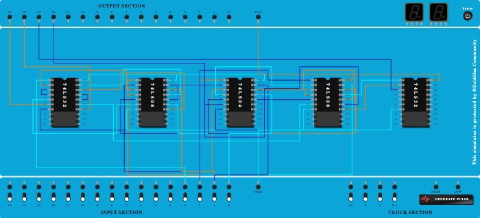
Integrated Circuits Used

Description

BCD to Excess-3 code converter

Procedure

  1. Add IC 74LS32 into ICBase-1 (74LS32).
  2. Connect GND Port to Pin-7 (Ground) of ICBase-1 (74LS32).
  3. Connect VCC Port to Pin-20 (VCC) of ICBase-1 (74LS32).
  4. Add IC 74LS08 into ICBase-2 (74LS08).
  5. Connect Pin-1 (Input) of ICBase-2 (74LS08) to Input-2.
  6. Connect Pin-2 (Input) of ICBase-2 (74LS08) to Input-1.
  7. Connect GND Port to Pin-7 (Ground) of ICBase-2 (74LS08).
  8. Connect Input-2 to Pin-4 (Input) of ICBase-2 (74LS08).
  9. Connect Input-0 to Pin-5 (Input) of ICBase-2 (74LS08).
  10. Connect Pin-1 (Input) of ICBase-1 (74LS32) to Input-3.
  11. Connect Pin-2 (Input) of ICBase-1 (74LS32) to Pin-3 (Output) of ICBase-2 (74LS08).
  12. Connect Pin-4 (Input) of ICBase-1 (74LS32) to Pin-3 (Output) of ICBase-1 (74LS32).
  13. Connect Pin-5 (Input) of ICBase-1 (74LS32) to Pin-6 (Output) of ICBase-2 (74LS08).
  14. Connect Output-15 to Pin-6 (Output) of ICBase-1 (74LS32).
  15. Add IC 74LS04 into ICBase-3 (74LS04).
  16. Connect GND Port to Pin-7 (Ground) of ICBase-3 (74LS04).
  17. Connect VCC Port to Pin-20 (VCC) of ICBase-3 (74LS04).
  18. Connect Pin-1 (Input) of ICBase-3 (74LS04) to Input-2.
  19. Connect Pin-19 (Input) of ICBase-2 (74LS08) to Pin-2 (Output) of ICBase-3 (74LS04).
  20. Connect VCC Port to Pin-20 (VCC) of ICBase-2 (74LS08).
  21. Connect Pin-18 (Input) of ICBase-2 (74LS08) to Input-1.
  22. Connect Pin-16 (Input) of ICBase-2 (74LS08) to Pin-2 (Output) of ICBase-3 (74LS04).
  23. Connect Pin-15 (Input) of ICBase-2 (74LS08) to Input-0.
  24. Connect Pin-3 (Input) of ICBase-3 (74LS04) to Input-1.
  25. Connect Pin-5 (Input) of ICBase-3 (74LS04) to Input-0.
  26. Add IC 74LS08 into ICBase-4 (74LS08).
  27. Connect GND Port to Pin-7 (Ground) of ICBase-4 (74LS08).
  28. Connect VCC Port to Pin-20 (VCC) of ICBase-4 (74LS08).
  29. Connect Pin-1 (Input) of ICBase-4 (74LS08) to Input-2.
  30. Connect Pin-2 (Input) of ICBase-4 (74LS08) to Pin-4 (Output) of ICBase-3 (74LS04).
  31. Connect Pin-4 (Input) of ICBase-4 (74LS08) to Pin-3 (Output) of ICBase-4 (74LS08).
  32. Connect Pin-5 (Input) of ICBase-4 (74LS08) to Pin-6 (Output) of ICBase-3 (74LS04).
  33. Connect Pin-19 (Input) of ICBase-1 (74LS32) to Pin-17 (Output) of ICBase-2 (74LS08).
  34. Connect Pin-18 (Input) of ICBase-1 (74LS32) to Pin-14 (Output) of ICBase-2 (74LS08).
  35. Connect Pin-16 (Input) of ICBase-1 (74LS32) to Pin-17 (Output) of ICBase-1 (74LS32).
  36. Connect Pin-15 (Input) of ICBase-1 (74LS32) to Pin-6 (Output) of ICBase-4 (74LS08).
  37. Connect Output-14 to Pin-14 (Output) of ICBase-1 (74LS32).
  38. Connect Output-12 to Pin-6 (Output) of ICBase-3 (74LS04).
  39. Connect Pin-19 (Input) of ICBase-4 (74LS08) to Input-1.
  40. Connect Pin-18 (Input) of ICBase-4 (74LS08) to Input-0.
  41. Connect Pin-19 (Input) of ICBase-3 (74LS04) to Input-1.
  42. Connect Pin-17 (Input) of ICBase-3 (74LS04) to Input-0.
  43. Connect Pin-18 (Output) of ICBase-3 (74LS04) to Pin-16 (Input) of ICBase-4 (74LS08).
  44. Connect Pin-16 (Output) of ICBase-3 (74LS04) to Pin-15 (Input) of ICBase-4 (74LS08).
  45. Add IC 74LS32 into ICBase-5 (74LS32).
  46. Connect Pin-1 (Input) of ICBase-5 (74LS32) to Pin-17 (Output) of ICBase-4 (74LS08).
  47. Connect Pin-2 (Input) of ICBase-5 (74LS32) to Pin-14 (Output) of ICBase-4 (74LS08).
  48. Connect Output-13 to Pin-3 (Output) of ICBase-5 (74LS32).
  49. Connect GND Port to Pin-7 (Ground) of ICBase-5 (74LS32).
  50. Connect VCC Port to Pin-20 (VCC) of ICBase-5 (74LS32).