Full adder using universal gates

Om
Om Bidve
Created on Jan 12, 2022 0 0 3
Full adder using universal gates
100%

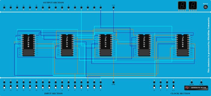
Integrated Circuits Used

Procedure

  1. Connect GND Port to Pin-7 (Ground) of ICBase-1 (74LS00).
  2. Connect GND Port to Pin-7 (Ground) of ICBase-2 (74LS10).
  3. Connect GND Port to Pin-7 (Ground) of ICBase-3 (74LS10).
  4. Connect VCC Port to Pin-20 (VCC) of ICBase-1 (74LS00).
  5. Connect Pin-20 (VCC) of ICBase-2 (74LS10) to VCC Port.
  6. Connect VCC Port to Pin-20 (VCC) of ICBase-3 (74LS10).
  7. Connect Pin-1 (Input) of ICBase-1 (74LS00) to Input-0.
  8. Connect Pin-2 (Input) of ICBase-1 (74LS00) to Input-0.
  9. Connect Pin-4 (Input) of ICBase-1 (74LS00) to Input-2.
  10. Connect Pin-5 (Input) of ICBase-1 (74LS00) to Input-2.
  11. Connect Pin-15 (Input) of ICBase-1 (74LS00) to Input-4.
  12. Connect Pin-16 (Input) of ICBase-1 (74LS00) to Input-4.
  13. Connect Pin-1 (Input) of ICBase-2 (74LS10) to Pin-3 (Output) of ICBase-1 (74LS00).
  14. Connect Pin-2 (Input) of ICBase-2 (74LS10) to Pin-6 (Output) of ICBase-1 (74LS00).
  15. Connect Pin-19 (Input) of ICBase-2 (74LS10) to Input-4.
  16. Connect Pin-3 (Input) of ICBase-2 (74LS10) to Pin-3 (Output) of ICBase-1 (74LS00).
  17. Connect Pin-4 (Input) of ICBase-2 (74LS10) to Input-2.
  18. Connect Pin-5 (Input) of ICBase-2 (74LS10) to Pin-14 (Output) of ICBase-1 (74LS00).
  19. Connect Pin-17 (Input) of ICBase-2 (74LS10) to Input-0.
  20. Connect Pin-16 (Input) of ICBase-2 (74LS10) to Input-2.
  21. Connect Pin-15 (Input) of ICBase-2 (74LS10) to Input-4.
  22. Connect Pin-1 (Input) of ICBase-3 (74LS10) to Input-0.
  23. Connect Pin-2 (Input) of ICBase-3 (74LS10) to Pin-6 (Output) of ICBase-1 (74LS00).
  24. Connect Pin-19 (Input) of ICBase-3 (74LS10) to Pin-14 (Output) of ICBase-1 (74LS00).
  25. Connect GND Port to Pin-7 (Ground) of ICBase-4 (74LS20).
  26. Connect VCC Port to Pin-20 (VCC) of ICBase-4 (74LS20).
  27. Connect Pin-18 (Output) of ICBase-2 (74LS10) to Pin-1 (Input) of ICBase-4 (74LS20).
  28. Connect Pin-6 (Output) of ICBase-2 (74LS10) to Pin-2 (Input) of ICBase-4 (74LS20).
  29. Connect Pin-4 (Input) of ICBase-4 (74LS20) to Pin-14 (Output) of ICBase-2 (74LS10).
  30. Connect Pin-5 (Input) of ICBase-4 (74LS20) to Pin-18 (Output) of ICBase-3 (74LS10).
  31. Connect Output-0 to Pin-6 (Output) of ICBase-4 (74LS20).
  32. Connect Output-3 to Pin-6 (Output) of ICBase-3 (74LS10).
  33. Connect Pin-1 (Input) of ICBase-5 (74LS00) to Input-0.
  34. Connect Pin-2 (Input) of ICBase-5 (74LS00) to Input-2.
  35. Connect Pin-3 (Input) of ICBase-3 (74LS10) to Pin-3 (Output) of ICBase-5 (74LS00).
  36. Connect Pin-4 (Input) of ICBase-5 (74LS00) to Input-2.
  37. Connect Pin-5 (Input) of ICBase-5 (74LS00) to Input-4.
  38. Connect Pin-4 (Input) of ICBase-3 (74LS10) to Pin-6 (Output) of ICBase-5 (74LS00).
  39. Connect GND Port to Pin-7 (Ground) of ICBase-5 (74LS00).
  40. Connect VCC Port to Pin-20 (VCC) of ICBase-5 (74LS00).
  41. Connect Pin-15 (Input) of ICBase-5 (74LS00) to Input-0.
  42. Connect Pin-16 (Input) of ICBase-5 (74LS00) to Input-4.
  43. Connect Pin-5 (Input) of ICBase-3 (74LS10) to Pin-14 (Output) of ICBase-5 (74LS00).
  44. Add IC 74LS10 into ICBase-2 (74LS10).
  45. Add IC 74LS10 into ICBase-3 (74LS10).
  46. Add IC 74LS20 into ICBase-4 (74LS20).
  47. Add IC 74LS00 into ICBase-5 (74LS00).
  48. Add IC 74LS00 into ICBase-1 (74LS00).