Study Resources
Circuit Tutorials
Trainer Kit
Help
Login
Profile
Sign Out
SNEHAL KUSHARE
PIMPRI CHINCHWAD COLLEGE OF ENGINEERING • Computer
25 Circuits
JK TO D FF
SNEHAL KUSHARE
0
0
Jan 20, 2022
74LS76
74LS04
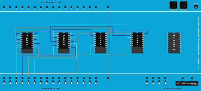
16:1 mux using 8:1 mux
SNEHAL KUSHARE
0
0
Jan 20, 2022
74LS151
74LS04
74LS32
16:1 mux using 8:1 mux (Reduction Method)
SNEHAL KUSHARE
1
1
Jan 20, 2022
74LS151
74LS04
3 bit Up Counter
SNEHAL KUSHARE
0
0
Jan 12, 2022
74LS76
Mod-10 Counter
SNEHAL KUSHARE
0
0
Jan 12, 2022
74LS90
3 bit down counter
SNEHAL KUSHARE
0
0
Jan 12, 2022
74LS76
16:1 mux using 8:1 mux
SNEHAL KUSHARE
0
0
Jan 12, 2022
74LS151
74LS04
JK to D flip flop
SNEHAL KUSHARE
0
0
Jan 2, 2022
74LS76
74LS04
Even Parity generator
SNEHAL KUSHARE
0
0
Dec 31, 2021
74LS86
odd parity generator
SNEHAL KUSHARE
0
0
Dec 31, 2021
74LS86
74LS04
JK to T flip flop
SNEHAL KUSHARE
0
0
Dec 31, 2021
74LS76
8:1 Mux
SNEHAL KUSHARE
0
0
Dec 31, 2021
74LS151
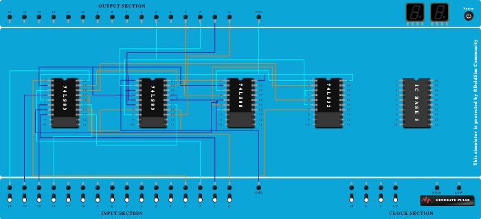
BCD Adder
SNEHAL KUSHARE
0
0
Dec 22, 2021
74LS83
74LS08
74LS32
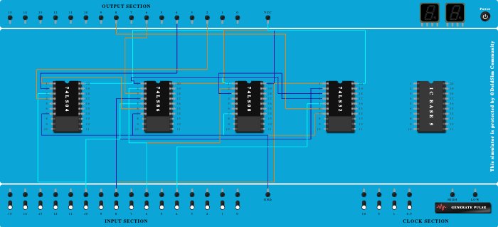
Binary to Gray Code
SNEHAL KUSHARE
0
0
Dec 21, 2021
74LS86
bcd to excess 3
SNEHAL KUSHARE
0
0
Dec 21, 2021
74LS04
74LS86
74LS08
74LS32
Page 1
1
2
Welcome back! Please sign in to your account.
Email
Invalid email address
Password
Password must be at least 8 characters long
Log in
Don't have an account?
Forgot password?
Create your account to get started with DeldSim.
Name
Name is required
Email Address
Invalid email address
Password
Password must be at least 8 characters long
Institution Name
Branch
Information Technology
Computer
Electronics and Telecommunication
Electronics
Mechanical
Civil
Other
I accept the
terms and conditions
Register
Already have an account?
Log in here
Enter your registered email address below and we'll send you a link to reset your password.
Email
Invalid email address
Reset My Password
← Back to login