Study Resources
Circuit Tutorials
Trainer Kit
Help
Login
Profile
Sign Out
Sakshi Galande
PIMPRI CHINCHWAD COLLEGE OF ENGINEERING • Computer
24 Circuits
16:1 mux using 8:1 mux (Reduction Method)
Sakshi Galande
0
0
Jan 20, 2022
74LS151
74LS04
Full Subtractor using Nand Gate
Sakshi Galande
0
0
Jan 20, 2022
74LS00
D418 MOD 10 practical
Sakshi Galande
0
0
Jan 20, 2022
74LS90
JK to D flip flop
Sakshi Galande
0
0
Jan 12, 2022
74LS76
74LS04
MOD 10 practical
Sakshi Galande
0
0
Jan 12, 2022
74LS90
8:1 MUX
Sakshi Galande
0
0
Jan 12, 2022
74LS151
JK to T Flip Flop
Sakshi Galande
0
0
Jan 12, 2022
74LS76
16:1 using the 8:1 multiplexer
Sakshi Galande
0
0
Jan 12, 2022
74LS04
74LS151
3 bit down counter
Sakshi Galande
0
0
Jan 12, 2022
74LS76
3 bit Up Counter
Sakshi Galande
0
0
Jan 12, 2022
74LS76
even parity
Sakshi Galande
0
0
Jan 12, 2022
74LS86
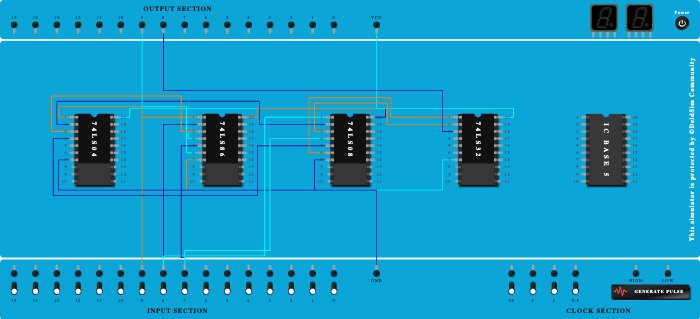
odd parity
Sakshi Galande
0
0
Jan 12, 2022
74LS86
74LS04
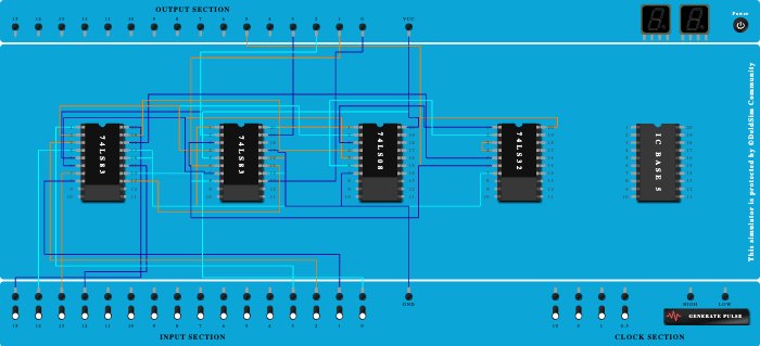
BCD Adder using 4 bit Binary Adder
Sakshi Galande
0
0
Jan 12, 2022
74LS83
74LS08
74LS32
Full adder using NAND Gate
Sakshi Galande
0
0
Jan 11, 2022
74LS00
Full substractor using basic gates
Sakshi Galande
0
0
Jan 11, 2022
74LS08
74LS32
74LS04
74LS86
Page 1
1
2
Welcome back! Please sign in to your account.
Email
Invalid email address
Password
Password must be at least 8 characters long
Log in
Don't have an account?
Forgot password?
Create your account to get started with DeldSim.
Name
Name is required
Email Address
Invalid email address
Password
Password must be at least 8 characters long
Institution Name
Branch
Information Technology
Computer
Electronics and Telecommunication
Electronics
Mechanical
Civil
Other
I accept the
terms and conditions
Register
Already have an account?
Log in here
Enter your registered email address below and we'll send you a link to reset your password.
Email
Invalid email address
Reset My Password
← Back to login