Study Resources
Circuit Tutorials
Trainer Kit
Help
Login
Profile
Sign Out
Aditya Jadhav
PIMPRI CHINCHWAD COLLEGE OF ENGINEERING • Computer
28 Circuits
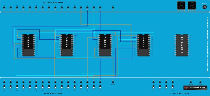
BCD to Excess 3 Orals
Aditya Jadhav
0
0
Jan 18, 2022
74LS86
74LS04
74LS08
74LS32
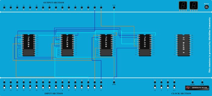
3 bit Down Counter
Aditya Jadhav
0
0
Jan 17, 2022
74LS76
2-Bit Ripple/Asynchronous Up Counter
Aditya Jadhav
0
0
Jan 17, 2022
74LS76
3 Bit down counter Practice
Aditya Jadhav
0
0
Jan 17, 2022
74LS76
2 Bit Ripple Asynchronous Down Counter
Aditya Jadhav
0
0
Jan 17, 2022
74LS76
3 Bit Up Counter
Aditya Jadhav
0
0
Jan 17, 2022
74LS76
MUX 8:1 1C74151 and NOT Gate using reduction
Aditya Jadhav
0
0
Jan 17, 2022
74LS04
74LS151
Mod 10 Counter IC 7490
Aditya Jadhav
0
0
Jan 17, 2022
74LS90
Half Adder
Aditya Jadhav
0
0
Jan 17, 2022
74LS86
74LS08
JK to T FF Using IC7476
Aditya Jadhav
0
0
Jan 17, 2022
74LS76
JK to D Flip Flop Practice
Aditya Jadhav
0
0
Jan 17, 2022
74LS76
74LS04
Half Adder Using Universal Gate
Aditya Jadhav
0
0
Jan 17, 2022
74LS00
Full Adder
Aditya Jadhav
0
0
Jan 17, 2022
74LS86
74LS08
74LS32
Even Parity Checker
Aditya Jadhav
0
0
Jan 17, 2022
74LS86
MUX 8:1 1C 74151 Practice
Aditya Jadhav
0
0
Jan 17, 2022
74LS151
Page 1
1
2
Welcome back! Please sign in to your account.
Email
Invalid email address
Password
Password must be at least 8 characters long
Log in
Don't have an account?
Forgot password?
Create your account to get started with DeldSim.
Name
Name is required
Email Address
Invalid email address
Password
Password must be at least 8 characters long
Institution Name
Branch
Information Technology
Computer
Electronics and Telecommunication
Electronics
Mechanical
Civil
Other
I accept the
terms and conditions
Register
Already have an account?
Log in here
Enter your registered email address below and we'll send you a link to reset your password.
Email
Invalid email address
Reset My Password
← Back to login