BCD to Excess-3 code converter using logic gates

Sanjay
Sanjay Chilveri
Created on Jan 13, 2022 0 0 4
 BCD to Excess-3 code converter using logic gates
100%

Integrated Circuits Used

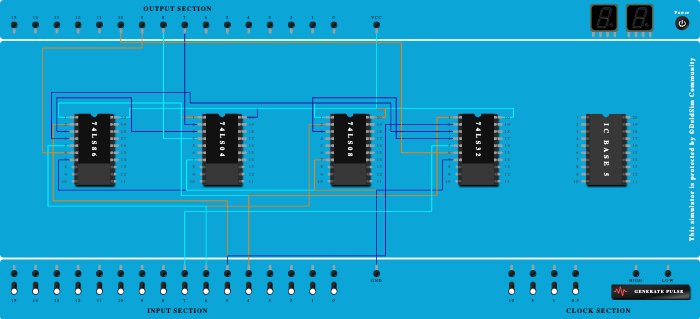
Procedure

  1. Add IC 74LS86 into ICBase-1 (74LS86).
  2. Add IC 74LS04 into ICBase-2 (74LS04).
  3. Add IC 74LS08 into ICBase-3 (74LS08).
  4. Add IC 74LS32 into ICBase-4 (74LS32).
  5. Connect GND Port to Pin-7 (Ground) of ICBase-1 (74LS86).
  6. Connect GND Port to Pin-7 (Ground) of ICBase-2 (74LS04).
  7. Connect GND Port to Pin-7 (Ground) of ICBase-3 (74LS08).
  8. Connect GND Port to Pin-7 (Ground) of ICBase-4 (74LS32).
  9. Connect VCC Port to Pin-20 (VCC) of ICBase-4 (74LS32).
  10. Connect VCC Port to Pin-20 (VCC) of ICBase-3 (74LS08).
  11. Connect VCC Port to Pin-20 (VCC) of ICBase-2 (74LS04).
  12. Connect VCC Port to Pin-20 (VCC) of ICBase-1 (74LS86).
  13. Connect Input-4 to Pin-1 (Input) of ICBase-2 (74LS04).
  14. Connect Output-7 to Pin-2 (Output) of ICBase-2 (74LS04).
  15. Connect Input-4 to Pin-1 (Input) of ICBase-1 (74LS86).
  16. Connect Input-5 to Pin-2 (Input) of ICBase-1 (74LS86).
  17. Connect Pin-3 (Input) of ICBase-2 (74LS04) to Pin-3 (Output) of ICBase-1 (74LS86).
  18. Connect Output-8 to Pin-4 (Output) of ICBase-2 (74LS04).
  19. Connect Input-4 to Pin-1 (Input) of ICBase-4 (74LS32).
  20. Connect Pin-2 (Input) of ICBase-4 (74LS32) to Input-5.
  21. Connect Pin-3 (Output) of ICBase-4 (74LS32) to Pin-1 (Input) of ICBase-3 (74LS08).
  22. Connect Input-6 to Pin-2 (Input) of ICBase-3 (74LS08).
  23. Connect Pin-4 (Input) of ICBase-4 (74LS32) to Pin-3 (Output) of ICBase-3 (74LS08).
  24. Connect Input-7 to Pin-5 (Input) of ICBase-4 (74LS32).
  25. Connect Pin-6 (Output) of ICBase-4 (74LS32) to Output-10.
  26. Connect Pin-3 (Output) of ICBase-4 (74LS32) to Pin-4 (Input) of ICBase-1 (74LS86).
  27. Connect Input-6 to Pin-5 (Input) of ICBase-1 (74LS86).
  28. Connect Pin-6 (Output) of ICBase-1 (74LS86) to Output-9.
  29. Connect VCC Port to ICBase-1 (74LS86).