Full adder - Copy - Copy

Kartik
Kartik Shewale
Created on Jan 12, 2022 0 0 0
Full adder - Copy - Copy
100%

Procedure

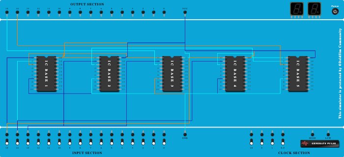
  1. Connect Pin-1 (Input & Output) of ICBase-1 to Input-15.
  2. Connect Pin-2 (Input & Output) of ICBase-1 to Input-14.
  3. Connect Pin-1 (Input & Output) of ICBase-3 to Pin-3 (Input & Output) of ICBase-1.
  4. Connect Pin-2 (Input & Output) of ICBase-3 to Input-13.
  5. Connect Output-15 to Pin-3 (Input & Output) of ICBase-3.
  6. Connect Pin-1 (Input & Output) of ICBase-2 to Pin-3 (Input & Output) of ICBase-1.
  7. Connect Pin-2 (Input & Output) of ICBase-2 to Input-13.
  8. Connect Pin-1 (Input & Output) of ICBase-5 to Pin-3 (Input & Output) of ICBase-2.
  9. Connect Pin-1 (Input & Output) of ICBase-4 to Input-15.
  10. Connect Pin-2 (Input & Output) of ICBase-4 to Input-14.
  11. Connect Pin-2 (Input & Output) of ICBase-5 to Pin-3 (Input & Output) of ICBase-4.
  12. Connect Output-14 to Pin-3 (Input & Output) of ICBase-5.
  13. Connect GND Port to Pin-7 (Input & Output) of ICBase-1.
  14. Connect GND Port to Pin-7 (Input & Output) of ICBase-2.
  15. Connect GND Port to Pin-7 (Input & Output) of ICBase-3.
  16. Connect GND Port to Pin-7 (Input & Output) of ICBase-4.
  17. Connect GND Port to Pin-7 (Input & Output) of ICBase-5.
  18. Connect VCC Port to Pin-20 (Input & Output) of ICBase-1.
  19. Connect VCC Port to Pin-20 (Input & Output) of ICBase-2.
  20. Connect VCC Port to Pin-20 (Input & Output) of ICBase-3.
  21. Connect VCC Port to Pin-20 (Input & Output) of ICBase-4.
  22. Connect VCC Port to Pin-20 (Input & Output) of ICBase-5.