BCD to excess 3 converter

Soham
Soham Chougule
Created on Jan 13, 2022 0 0 4
BCD to excess 3 converter
100%

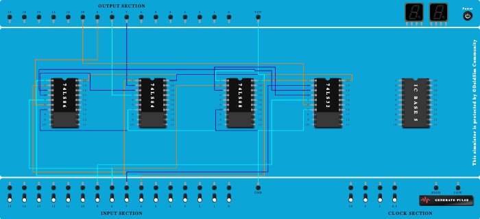
Integrated Circuits Used

Procedure

  1. Connect GND Port to Pin-7 (Ground) of ICBase-1 (74LS86).
  2. Connect GND Port to Pin-7 (Ground) of ICBase-2 (74LS04).
  3. Connect VCC Port to Pin-20 (VCC) of ICBase-1 (74LS86).
  4. Connect Pin-7 (Ground) of ICBase-3 (74LS08) to GND Port.
  5. Connect GND Port to Pin-7 (Ground) of ICBase-4 (74LS32).
  6. Connect VCC Port to Pin-20 (VCC) of ICBase-4 (74LS32).
  7. Connect VCC Port to Pin-20 (VCC) of ICBase-2 (74LS04).
  8. Connect VCC Port to Pin-20 (VCC) of ICBase-3 (74LS08).
  9. Connect Pin-1 (Input) of ICBase-2 (74LS04) to Input-6.
  10. Connect Output-7 to Pin-2 (Output) of ICBase-2 (74LS04).
  11. Connect Pin-1 (Input) of ICBase-1 (74LS86) to Input-6.
  12. Connect Pin-2 (Input) of ICBase-1 (74LS86) to Input-7.
  13. Connect Pin-3 (Input) of ICBase-2 (74LS04) to Pin-3 (Output) of ICBase-1 (74LS86).
  14. Connect Output-8 to Pin-4 (Output) of ICBase-2 (74LS04).
  15. Connect Pin-1 (Input) of ICBase-4 (74LS32) to Input-6.
  16. Connect Pin-2 (Input) of ICBase-4 (74LS32) to Input-7.
  17. Connect Pin-3 (Output) of ICBase-4 (74LS32) to Pin-1 (Input) of ICBase-3 (74LS08).
  18. Connect Pin-2 (Input) of ICBase-3 (74LS08) to Input-8.
  19. Connect Pin-4 (Input) of ICBase-4 (74LS32) to Pin-3 (Output) of ICBase-3 (74LS08).
  20. Connect Pin-5 (Input) of ICBase-4 (74LS32) to Input-9.
  21. Connect Output-10 to Pin-6 (Output) of ICBase-4 (74LS32).
  22. Connect Pin-4 (Input) of ICBase-1 (74LS86) to Pin-3 (Output) of ICBase-4 (74LS32).
  23. Connect Pin-5 (Input) of ICBase-1 (74LS86) to Input-8.
  24. Connect Output-9 to Pin-6 (Output) of ICBase-1 (74LS86).
  25. Add IC 74LS04 into ICBase-2 (74LS04).
  26. Add IC 74LS86 into ICBase-1 (74LS86).
  27. Add IC 74LS08 into ICBase-3 (74LS08).
  28. Add IC 74LS32 into ICBase-4 (74LS32).