Full Adder using And Or Not Gates

Sarthak
Sarthak Zambre
Created on Jan 12, 2022 0 0 3
Full Adder using And Or Not Gates
100%

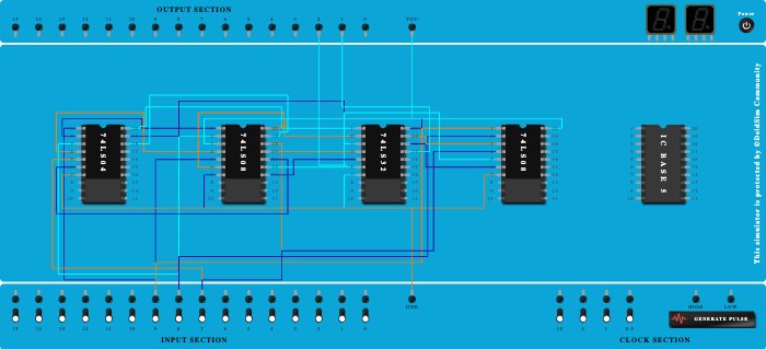
Integrated Circuits Used

Procedure

  1. Connect Pin-1 (Input) of ICBase-1 (74LS04) to Input-9.
  2. Connect Pin-3 (Input) of ICBase-1 (74LS04) to Input-8.
  3. Connect Pin-5 (Input) of ICBase-1 (74LS04) to Input-7.
  4. Connect Pin-1 (Input) of ICBase-2 (74LS08) to Pin-2 (Output) of ICBase-1 (74LS04).
  5. Connect Pin-2 (Input) of ICBase-2 (74LS08) to Input-8.
  6. Connect Pin-4 (Input) of ICBase-2 (74LS08) to Pin-4 (Output) of ICBase-1 (74LS04).
  7. Connect Pin-5 (Input) of ICBase-2 (74LS08) to Input-9.
  8. Connect Pin-1 (Input) of ICBase-3 (74LS32) to Pin-3 (Output) of ICBase-2 (74LS08).
  9. Connect Pin-2 (Input) of ICBase-3 (74LS32) to Pin-6 (Output) of ICBase-2 (74LS08).
  10. Connect VCC Port to Pin-20 (VCC) of ICBase-3 (74LS32).
  11. Connect GND Port to Pin-7 (Ground) of ICBase-3 (74LS32).
  12. Connect VCC Port to Pin-20 (VCC) of ICBase-2 (74LS08).
  13. Connect GND Port to Pin-7 (Ground) of ICBase-2 (74LS08).
  14. Connect VCC Port to Pin-20 (VCC) of ICBase-1 (74LS04).
  15. Connect GND Port to Pin-7 (Ground) of ICBase-1 (74LS04).
  16. Connect Pin-19 (Input) of ICBase-1 (74LS04) to Pin-3 (Output) of ICBase-3 (74LS32).
  17. Connect Pin-19 (Input) of ICBase-2 (74LS08) to Pin-18 (Output) of ICBase-1 (74LS04).
  18. Connect Pin-18 (Input) of ICBase-2 (74LS08) to Input-7.
  19. Connect Pin-16 (Input) of ICBase-2 (74LS08) to Pin-6 (Output) of ICBase-1 (74LS04).
  20. Connect Pin-15 (Input) of ICBase-2 (74LS08) to Pin-3 (Output) of ICBase-3 (74LS32).
  21. Connect Pin-4 (Input) of ICBase-3 (74LS32) to Pin-17 (Output) of ICBase-2 (74LS08).
  22. Connect Pin-5 (Input) of ICBase-3 (74LS32) to Pin-14 (Output) of ICBase-2 (74LS08).
  23. Connect Output-2 to Pin-6 (Output) of ICBase-3 (74LS32).
  24. Connect Pin-1 (Input) of ICBase-4 (74LS08) to Input-9.
  25. Connect Pin-2 (Input) of ICBase-4 (74LS08) to Input-8.
  26. Connect VCC Port to Pin-20 (VCC) of ICBase-4 (74LS08).
  27. Connect GND Port to Pin-7 (Ground) of ICBase-4 (74LS08).
  28. Connect Pin-4 (Input) of ICBase-4 (74LS08) to Input-7.
  29. Connect Pin-5 (Input) of ICBase-4 (74LS08) to Pin-3 (Output) of ICBase-3 (74LS32).
  30. Connect Pin-19 (Input) of ICBase-3 (74LS32) to Pin-3 (Output) of ICBase-4 (74LS08).
  31. Connect Pin-18 (Input) of ICBase-3 (74LS32) to Pin-6 (Output) of ICBase-4 (74LS08).
  32. Connect Output-1 to Pin-17 (Output) of ICBase-3 (74LS32).
  33. Add IC 74LS08 into ICBase-2 (74LS08).
  34. Add IC 74LS32 into ICBase-3 (74LS32).
  35. Add IC 74LS04 into ICBase-1 (74LS04).
  36. Add IC 74LS08 into ICBase-4 (74LS08).