Full subtractor using basic gates

Harsh
Harsh Pawar
Created on Jan 14, 2022 0 0 4
Full subtractor using basic gates
100%

Integrated Circuits Used

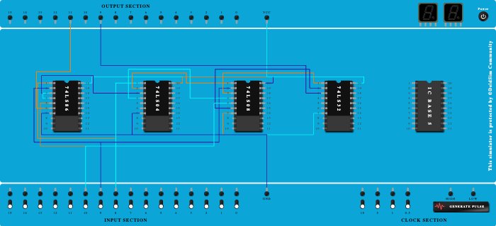
Procedure

  1. Connect GND Port to Pin-7 (Ground) of ICBase-1 (74LS86).
  2. Connect GND Port to Pin-7 (Ground) of ICBase-4 (74LS32).
  3. Connect GND Port to Pin-7 (Ground) of ICBase-3 (74LS08).
  4. Connect GND Port to Pin-7 (Ground) of ICBase-2 (74LS04).
  5. Connect VCC Port to Pin-20 (VCC) of ICBase-1 (74LS86).
  6. Connect VCC Port to Pin-20 (VCC) of ICBase-2 (74LS04).
  7. Connect VCC Port to Pin-20 (VCC) of ICBase-3 (74LS08).
  8. Connect VCC Port to Pin-20 (VCC) of ICBase-4 (74LS32).
  9. Connect Input-8 to Pin-1 (Input) of ICBase-1 (74LS86).
  10. Connect Input-9 to Pin-2 (Input) of ICBase-1 (74LS86).
  11. Connect Input-8 to Pin-1 (Input) of ICBase-2 (74LS04).
  12. Connect Pin-1 (Input) of ICBase-3 (74LS08) to Pin-2 (Output) of ICBase-2 (74LS04).
  13. Connect Pin-3 (Input) of ICBase-2 (74LS04) to Pin-3 (Output) of ICBase-1 (74LS86).
  14. Connect Pin-3 (Output) of ICBase-1 (74LS86) to Pin-4 (Input) of ICBase-1 (74LS86).
  15. Connect Input-10 to Pin-5 (Input) of ICBase-1 (74LS86).
  16. Connect Input-9 to Pin-2 (Input) of ICBase-3 (74LS08).
  17. Connect Pin-4 (Input) of ICBase-3 (74LS08) to Pin-4 (Output) of ICBase-2 (74LS04).
  18. Connect Pin-3 (Output) of ICBase-3 (74LS08) to Pin-1 (Input) of ICBase-4 (74LS32).
  19. Connect Pin-6 (Output) of ICBase-3 (74LS08) to Pin-2 (Input) of ICBase-4 (74LS32).
  20. Connect Input-10 to Pin-5 (Input) of ICBase-3 (74LS08).
  21. Connect Output-11 to Pin-6 (Output) of ICBase-1 (74LS86).
  22. Connect Output-9 to Pin-3 (Output) of ICBase-4 (74LS32).
  23. Add IC 74LS04 into ICBase-2 (74LS04).
  24. Add IC 74LS32 into ICBase-4 (74LS32).
  25. Add IC 74LS86 into ICBase-1 (74LS86).
  26. Add IC 74LS08 into ICBase-3 (74LS08).