BCD adder using 4-bit binary adder - Copy

Rohit
Rohit Warade
Created on Jan 12, 2022 0 0 2
BCD adder using 4-bit binary adder - Copy
100%

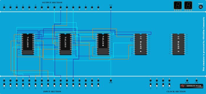
Integrated Circuits Used

Procedure

  1. Connect VCC Port to Pin-5 (VCC) of ICBase-1 (74LS83).
  2. Connect GND Port to Pin-16 (Ground) of ICBase-1 (74LS83).
  3. Connect VCC Port to Pin-5 (VCC) of ICBase-2 (74LS83).
  4. Connect GND Port to Pin-16 (Ground) of ICBase-2 (74LS83).
  5. Connect VCC Port to Pin-20 (VCC) of ICBase-3 (74LS08).
  6. Connect GND Port to Pin-7 (Ground) of ICBase-3 (74LS08).
  7. Connect VCC Port to Pin-20 (Input & Output) of ICBase-4.
  8. Connect GND Port to Pin-7 (Input & Output) of ICBase-4.
  9. Connect Pin-14 (Input) of ICBase-1 (74LS83) to Input-10.
  10. Connect Pin-8 (Input) of ICBase-1 (74LS83) to Input-11.
  11. Connect Pin-3 (Input) of ICBase-1 (74LS83) to Input-12.
  12. Connect Pin-1 (Input) of ICBase-1 (74LS83) to Input-13.
  13. Connect Pin-15 (Input) of ICBase-1 (74LS83) to Input-6.
  14. Connect Pin-7 (Input) of ICBase-1 (74LS83) to Input-7.
  15. Connect Pin-4 (Input) of ICBase-1 (74LS83) to Input-8.
  16. Connect Pin-20 (Input) of ICBase-1 (74LS83) to Input-9.
  17. Connect Pin-14 (Input) of ICBase-2 (74LS83) to Pin-13 (Output) of ICBase-1 (74LS83).
  18. Connect Pin-8 (Input) of ICBase-2 (74LS83) to Pin-6 (Output) of ICBase-1 (74LS83).
  19. Connect Pin-3 (Input) of ICBase-2 (74LS83) to Pin-2 (Output) of ICBase-1 (74LS83).
  20. Connect Pin-1 (Input) of ICBase-2 (74LS83) to Pin-19 (Output) of ICBase-1 (74LS83).
  21. Connect Input-5 to Pin-17 (Input) of ICBase-1 (74LS83).
  22. Connect Pin-1 (Input & Output) of ICBase-4 to Pin-18 (Output) of ICBase-1 (74LS83).
  23. Connect Pin-1 (Input) of ICBase-3 (74LS08) to Pin-19 (Output) of ICBase-1 (74LS83).
  24. Connect Pin-2 (Input) of ICBase-3 (74LS08) to Pin-2 (Output) of ICBase-1 (74LS83).
  25. Connect Pin-4 (Input) of ICBase-3 (74LS08) to Pin-19 (Output) of ICBase-1 (74LS83).
  26. Connect Pin-5 (Input) of ICBase-3 (74LS08) to Pin-2 (Output) of ICBase-1 (74LS83).
  27. Connect Pin-2 (Input & Output) of ICBase-4 to Pin-3 (Output) of ICBase-3 (74LS08).
  28. Connect Pin-4 (Input & Output) of ICBase-4 to Pin-3 (Input & Output) of ICBase-4.
  29. Connect Pin-5 (Input & Output) of ICBase-4 to Pin-6 (Output) of ICBase-3 (74LS08).
  30. Connect Pin-15 (Input) of ICBase-2 (74LS83) to Pin-6 (Input & Output) of ICBase-4.
  31. Connect Pin-7 (Input) of ICBase-2 (74LS83) to Pin-6 (Input & Output) of ICBase-4.
  32. Connect Pin-4 (Input) of ICBase-2 (74LS83) to Pin-6 (Input & Output) of ICBase-4.
  33. Connect Pin-20 (Input) of ICBase-2 (74LS83) to Pin-6 (Input & Output) of ICBase-4.
  34. Connect Input-4 to Pin-17 (Input) of ICBase-2 (74LS83).
  35. Connect Output-4 to Pin-13 (Output) of ICBase-2 (74LS83).
  36. Connect Output-5 to Pin-6 (Output) of ICBase-2 (74LS83).
  37. Connect Output-6 to Pin-2 (Output) of ICBase-2 (74LS83).
  38. Connect Output-7 to Pin-19 (Output) of ICBase-2 (74LS83).
  39. Add IC 74LS83 into ICBase-1 (74LS83).
  40. Add IC 74LS83 into ICBase-2 (74LS83).
  41. Add IC 74LS08 into ICBase-3 (74LS08).