SYCOA105 BCD to Excess - 3 Code Converter using Logic Gates

Anushka
Anushka Babar
Created on Jan 13, 2022 0 0 4
SYCOA105 BCD to Excess - 3 Code Converter using Logic Gates
100%

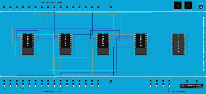
Integrated Circuits Used

Description

IC 74LS04 = HEX inverting Gates (NOT Gate) IC 74LS08 = Quad 2 - Input AND Gates IC 74LS32 = Quad 2 - Input OR Gates IC 74LS86 = Quad 2 - Input Ex - OR Gates

Procedure

  1. Add IC 74LS86 into ICBase-1 (74LS86).
  2. Add IC 74LS04 into ICBase-2 (74LS04).
  3. Add IC 74LS08 into ICBase-3 (74LS08).
  4. Add IC 74LS32 into ICBase-4 (74LS32).
  5. Connect Pin-7 (Ground) of ICBase-1 (74LS86) to GND Port.
  6. Connect Pin-7 (Ground) of ICBase-2 (74LS04) to GND Port.
  7. Connect Pin-7 (Ground) of ICBase-3 (74LS08) to GND Port.
  8. Connect Pin-7 (Ground) of ICBase-4 (74LS32) to GND Port.
  9. Connect Pin-20 (VCC) of ICBase-4 (74LS32) to VCC Port.
  10. Connect Pin-20 (VCC) of ICBase-3 (74LS08) to VCC Port.
  11. Connect Pin-20 (VCC) of ICBase-2 (74LS04) to VCC Port.
  12. Connect Pin-20 (VCC) of ICBase-1 (74LS86) to VCC Port.
  13. Connect Pin-1 (Input) of ICBase-2 (74LS04) to Input-5.
  14. Connect Output-7 to Pin-2 (Output) of ICBase-2 (74LS04).
  15. Connect Input-5 to Pin-1 (Input) of ICBase-1 (74LS86).
  16. Connect Input-6 to Pin-2 (Input) of ICBase-1 (74LS86).
  17. Connect Pin-3 (Input) of ICBase-2 (74LS04) to Pin-3 (Output) of ICBase-1 (74LS86).
  18. Connect Output-8 to Pin-4 (Output) of ICBase-2 (74LS04).
  19. Connect Pin-1 (Input) of ICBase-4 (74LS32) to Input-5.
  20. Connect Pin-2 (Input) of ICBase-4 (74LS32) to Input-6.
  21. Connect Pin-3 (Output) of ICBase-4 (74LS32) to Pin-1 (Input) of ICBase-3 (74LS08).
  22. Connect Input-7 to Pin-2 (Input) of ICBase-3 (74LS08).
  23. Connect Pin-4 (Input) of ICBase-4 (74LS32) to Pin-3 (Output) of ICBase-3 (74LS08).
  24. Connect Pin-5 (Input) of ICBase-4 (74LS32) to Input-8.
  25. Connect Pin-6 (Output) of ICBase-4 (74LS32) to Output-10.
  26. Connect Pin-4 (Input) of ICBase-1 (74LS86) to Pin-3 (Output) of ICBase-4 (74LS32).
  27. Connect Pin-5 (Input) of ICBase-1 (74LS86) to Input-7.
  28. Connect Output-9 to Pin-6 (Output) of ICBase-1 (74LS86).
  29. Connect GND Port to ICBase-2 (74LS04).
  30. Connect Input-5 to ICBase-2 (74LS04).
  31. Connect Input-5 to ICBase-1 (74LS86).
  32. Connect Input-6 to ICBase-4 (74LS32).
  33. Connect Pin-3 (Output) of ICBase-3 (74LS08) to ICBase-4 (74LS32).