Full adder using NAND gates

Muskan
Muskan Bhatia
Created on Jan 14, 2022 0 0 1
Full adder using NAND gates
100%

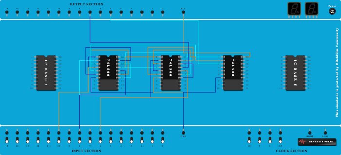
Integrated Circuits Used

Procedure

  1. Add IC 74LS00 into ICBase-2 (74LS00).
  2. Connect GND Port to Pin-7 (Ground) of ICBase-2 (74LS00).
  3. Connect VCC Port to Pin-20 (VCC) of ICBase-2 (74LS00).
  4. Add IC 74LS00 into ICBase-3 (74LS00).
  5. Add IC 74LS00 into ICBase-4 (74LS00).
  6. Connect GND Port to Pin-7 (Ground) of ICBase-3 (74LS00).
  7. Connect GND Port to Pin-7 (Ground) of ICBase-4 (74LS00).
  8. Connect VCC Port to Pin-20 (VCC) of ICBase-3 (74LS00).
  9. Connect VCC Port to Pin-20 (VCC) of ICBase-4 (74LS00).
  10. Connect Input-10 to Pin-1 (Input) of ICBase-2 (74LS00).
  11. Connect Input-8 to Pin-2 (Input) of ICBase-2 (74LS00).
  12. Connect Input-10 to Pin-4 (Input) of ICBase-2 (74LS00).
  13. Connect Input-8 to Pin-16 (Input) of ICBase-2 (74LS00).
  14. Connect Pin-5 (Input) of ICBase-2 (74LS00) to Pin-3 (Output) of ICBase-2 (74LS00).
  15. Connect Pin-15 (Input) of ICBase-2 (74LS00) to Pin-3 (Output) of ICBase-2 (74LS00).
  16. Connect Pin-19 (Input) of ICBase-2 (74LS00) to Pin-6 (Output) of ICBase-2 (74LS00).
  17. Connect Pin-18 (Input) of ICBase-2 (74LS00) to Pin-14 (Output) of ICBase-2 (74LS00).
  18. Connect Pin-1 (Input) of ICBase-3 (74LS00) to Pin-17 (Output) of ICBase-2 (74LS00).
  19. Connect Input-6 to Pin-2 (Input) of ICBase-3 (74LS00).
  20. Connect Pin-4 (Input) of ICBase-3 (74LS00) to Pin-17 (Output) of ICBase-2 (74LS00).
  21. Connect Input-6 to Pin-16 (Input) of ICBase-3 (74LS00).
  22. Connect Pin-5 (Input) of ICBase-3 (74LS00) to Pin-3 (Output) of ICBase-3 (74LS00).
  23. Connect Pin-15 (Input) of ICBase-3 (74LS00) to Pin-3 (Output) of ICBase-3 (74LS00).
  24. Connect Pin-19 (Input) of ICBase-3 (74LS00) to Pin-6 (Output) of ICBase-3 (74LS00).
  25. Connect Pin-14 (Output) of ICBase-3 (74LS00) to Pin-18 (Input) of ICBase-3 (74LS00).
  26. Connect Pin-1 (Input) of ICBase-4 (74LS00) to Pin-3 (Output) of ICBase-2 (74LS00).
  27. Connect Pin-2 (Input) of ICBase-4 (74LS00) to Pin-3 (Output) of ICBase-3 (74LS00).
  28. Connect Output-7 to Pin-17 (Output) of ICBase-3 (74LS00).
  29. Connect Pin-3 (Output) of ICBase-4 (74LS00) to Output-5.
  30. Connect Input-10 to ICBase-2 (74LS00).