Full Subtractor Using Nand gate - Copy

avikshit
avikshit kharkar
Created on Jan 12, 2022 0 0 1
Full Subtractor Using Nand gate - Copy
100%

Integrated Circuits Used

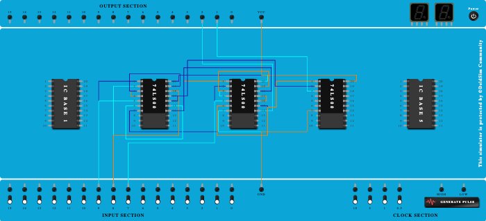
Procedure

  1. Connect VCC Port to Pin-20 (VCC) of ICBase-2 (74LS00).
  2. Connect VCC Port to Pin-20 (VCC) of ICBase-3 (74LS00).
  3. Connect VCC Port to Pin-20 (VCC) of ICBase-4 (74LS00).
  4. Connect GND Port to Pin-7 (Ground) of ICBase-2 (74LS00).
  5. Connect GND Port to Pin-7 (Ground) of ICBase-3 (74LS00).
  6. Connect GND Port to Pin-7 (Ground) of ICBase-4 (74LS00).
  7. Connect Input-9 to Pin-1 (Input) of ICBase-2 (74LS00).
  8. Connect Input-8 to Pin-2 (Input) of ICBase-2 (74LS00).
  9. Connect Pin-4 (Input) of ICBase-2 (74LS00) to Pin-3 (Output) of ICBase-2 (74LS00).
  10. Connect Pin-19 (Input) of ICBase-2 (74LS00) to Pin-3 (Output) of ICBase-2 (74LS00).
  11. Connect Input-9 to Pin-5 (Input) of ICBase-2 (74LS00).
  12. Connect Input-8 to Pin-18 (Input) of ICBase-2 (74LS00).
  13. Connect Pin-16 (Input) of ICBase-2 (74LS00) to Pin-17 (Output) of ICBase-2 (74LS00).
  14. Connect Pin-15 (Input) of ICBase-2 (74LS00) to Pin-6 (Output) of ICBase-2 (74LS00).
  15. Connect Pin-1 (Input) of ICBase-3 (74LS00) to Pin-14 (Output) of ICBase-2 (74LS00).
  16. Connect Input-7 to Pin-2 (Input) of ICBase-3 (74LS00).
  17. Connect Pin-4 (Input) of ICBase-3 (74LS00) to Pin-3 (Output) of ICBase-3 (74LS00).
  18. Connect Pin-19 (Input) of ICBase-3 (74LS00) to Pin-3 (Output) of ICBase-3 (74LS00).
  19. Connect Pin-18 (Input) of ICBase-3 (74LS00) to Pin-14 (Output) of ICBase-2 (74LS00).
  20. Connect Input-7 to Pin-5 (Input) of ICBase-3 (74LS00).
  21. Connect Pin-16 (Input) of ICBase-3 (74LS00) to Pin-17 (Output) of ICBase-3 (74LS00).
  22. Connect Pin-15 (Input) of ICBase-3 (74LS00) to Pin-6 (Output) of ICBase-3 (74LS00).
  23. Connect Output-2 to Pin-14 (Output) of ICBase-3 (74LS00).
  24. Connect Pin-1 (Input) of ICBase-4 (74LS00) to Pin-6 (Output) of ICBase-3 (74LS00).
  25. Connect Pin-2 (Input) of ICBase-4 (74LS00) to Pin-17 (Output) of ICBase-2 (74LS00).
  26. Connect Output-1 to Pin-3 (Output) of ICBase-4 (74LS00).
  27. Add IC 74LS00 into ICBase-2 (74LS00).
  28. Add IC 74LS00 into ICBase-3 (74LS00).
  29. Add IC 74LS00 into ICBase-4 (74LS00).