BCD Adder

aayush
aayush ainchwar
Created on Jan 13, 2022 0 0 3
BCD Adder
100%

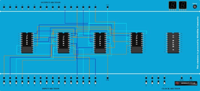
Integrated Circuits Used

Procedure

  1. Add IC 74LS83 into ICBase-2 (74LS83).
  2. Add IC 74LS08 into ICBase-1 (74LS08).
  3. Add IC 74LS83 into ICBase-3 (74LS83).
  4. Add IC 74LS32 into ICBase-4 (74LS32).
  5. Connect VCC Port to Pin-20 (VCC) of ICBase-1 (74LS08).
  6. Connect GND Port to Pin-7 (Ground) of ICBase-1 (74LS08).
  7. Connect VCC Port to Pin-5 (VCC) of ICBase-2 (74LS83).
  8. Connect VCC Port to Pin-5 (VCC) of ICBase-3 (74LS83).
  9. Connect VCC Port to Pin-20 (VCC) of ICBase-4 (74LS32).
  10. Connect GND Port to Pin-7 (Ground) of ICBase-4 (74LS32).
  11. Connect GND Port to Pin-16 (Ground) of ICBase-3 (74LS83).
  12. Connect GND Port to Pin-16 (Ground) of ICBase-2 (74LS83).
  13. Connect Input-15 to Pin-1 (Input) of ICBase-2 (74LS83).
  14. Connect Input-14 to Pin-3 (Input) of ICBase-2 (74LS83).
  15. Connect Input-13 to Pin-8 (Input) of ICBase-2 (74LS83).
  16. Connect Input-12 to Pin-14 (Input) of ICBase-2 (74LS83).
  17. Connect Input-3 to Pin-20 (Input) of ICBase-2 (74LS83).
  18. Connect Input-2 to Pin-4 (Input) of ICBase-2 (74LS83).
  19. Connect Input-1 to Pin-7 (Input) of ICBase-2 (74LS83).
  20. Connect Input-0 to Pin-15 (Input) of ICBase-2 (74LS83).
  21. Connect Pin-1 (Input) of ICBase-3 (74LS83) to Pin-19 (Output) of ICBase-2 (74LS83).
  22. Connect Pin-3 (Input) of ICBase-3 (74LS83) to Pin-2 (Output) of ICBase-2 (74LS83).
  23. Connect Pin-8 (Input) of ICBase-3 (74LS83) to Pin-6 (Output) of ICBase-2 (74LS83).
  24. Connect Pin-14 (Input) of ICBase-3 (74LS83) to Pin-13 (Output) of ICBase-2 (74LS83).
  25. Connect GND Port to Pin-17 (Input) of ICBase-2 (74LS83).
  26. Connect GND Port to Pin-17 (Input) of ICBase-3 (74LS83).
  27. Connect Pin-19 (Input) of ICBase-1 (74LS08) to Pin-2 (Output) of ICBase-2 (74LS83).
  28. Connect Pin-18 (Input) of ICBase-1 (74LS08) to Pin-19 (Output) of ICBase-2 (74LS83).
  29. Connect Pin-16 (Input) of ICBase-1 (74LS08) to Pin-19 (Output) of ICBase-2 (74LS83).
  30. Connect Pin-15 (Input) of ICBase-1 (74LS08) to Pin-6 (Output) of ICBase-2 (74LS83).
  31. Connect Pin-1 (Input) of ICBase-4 (74LS32) to Pin-14 (Output) of ICBase-1 (74LS08).
  32. Connect Pin-2 (Input) of ICBase-4 (74LS32) to Pin-17 (Output) of ICBase-1 (74LS08).
  33. Connect Pin-4 (Input) of ICBase-4 (74LS32) to Pin-3 (Output) of ICBase-4 (74LS32).
  34. Connect Pin-5 (Input) of ICBase-4 (74LS32) to Pin-18 (Output) of ICBase-2 (74LS83).
  35. Connect Output-5 to Pin-6 (Output) of ICBase-4 (74LS32).
  36. Connect GND Port to Pin-18 (Output) of ICBase-3 (74LS83).
  37. Connect GND Port to Pin-15 (Input) of ICBase-3 (74LS83).
  38. Connect Pin-4 (Input) of ICBase-3 (74LS83) to Pin-6 (Output) of ICBase-4 (74LS32).
  39. Connect Pin-7 (Input) of ICBase-3 (74LS83) to Pin-6 (Output) of ICBase-4 (74LS32).
  40. Connect Output-3 to Pin-19 (Output) of ICBase-3 (74LS83).
  41. Connect Output-2 to Pin-2 (Output) of ICBase-3 (74LS83).
  42. Connect Output-1 to Pin-6 (Output) of ICBase-3 (74LS83).
  43. Connect Output-0 to Pin-13 (Output) of ICBase-3 (74LS83).
  44. Connect VCC Port to ICBase-1 (74LS08).
  45. Connect Pin-14 (Input) of ICBase-3 (74LS83) to ICBase-2 (74LS83).