BCD adder - Copy

Sushant
Sushant Joshi
Created on Jan 12, 2022 0 0 3
BCD adder  - Copy
100%

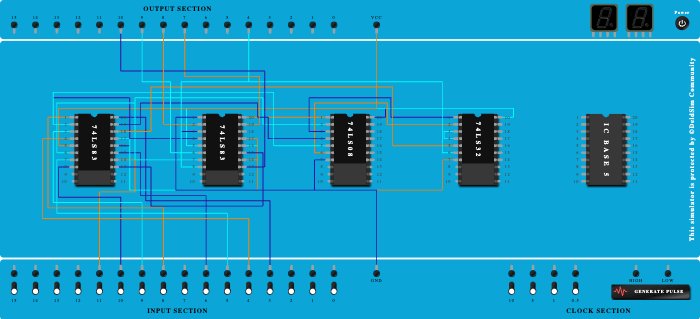
Integrated Circuits Used

Procedure

  1. Connect VCC Port to Pin-20 (VCC) of ICBase-3 (74LS08).
  2. Connect VCC Port to Pin-20 (VCC) of ICBase-4 (74LS32).
  3. Connect GND Port to Pin-7 (Ground) of ICBase-4 (74LS32).
  4. Connect GND Port to Pin-7 (Ground) of ICBase-3 (74LS08).
  5. Connect VCC Port to Pin-5 (VCC) of ICBase-2 (74LS83).
  6. Connect VCC Port to Pin-5 (VCC) of ICBase-1 (74LS83).
  7. Connect GND Port to Pin-16 (Ground) of ICBase-1 (74LS83).
  8. Connect GND Port to Pin-16 (Ground) of ICBase-2 (74LS83).
  9. Connect Input-11 to Pin-14 (Input) of ICBase-1 (74LS83).
  10. Connect Input-10 to Pin-8 (Input) of ICBase-1 (74LS83).
  11. Connect Input-9 to Pin-3 (Input) of ICBase-1 (74LS83).
  12. Connect Input-8 to Pin-1 (Input) of ICBase-1 (74LS83).
  13. Connect Input-6 to Pin-15 (Input) of ICBase-1 (74LS83).
  14. Connect Input-5 to Pin-7 (Input) of ICBase-1 (74LS83).
  15. Connect Input-4 to Pin-4 (Input) of ICBase-1 (74LS83).
  16. Connect Input-3 to Pin-20 (Input) of ICBase-1 (74LS83).
  17. Connect GND Port to Pin-17 (Input) of ICBase-1 (74LS83).
  18. Connect GND Port to Pin-17 (Input) of ICBase-2 (74LS83).
  19. Connect Pin-15 (Input) of ICBase-2 (74LS83) to Pin-13 (Output) of ICBase-1 (74LS83).
  20. Connect Pin-7 (Input) of ICBase-2 (74LS83) to Pin-6 (Output) of ICBase-1 (74LS83).
  21. Connect Pin-20 (Input) of ICBase-2 (74LS83) to Pin-19 (Output) of ICBase-1 (74LS83).
  22. Connect Pin-4 (Input) of ICBase-2 (74LS83) to Pin-2 (Output) of ICBase-1 (74LS83).
  23. Connect Pin-2 (Input) of ICBase-3 (74LS08) to Pin-6 (Output) of ICBase-1 (74LS83).
  24. Connect Pin-2 (Input) of ICBase-4 (74LS32) to Pin-6 (Output) of ICBase-3 (74LS08).
  25. Connect Pin-1 (Input) of ICBase-4 (74LS32) to Pin-3 (Output) of ICBase-3 (74LS08).
  26. Connect Pin-4 (Input) of ICBase-4 (74LS32) to Pin-3 (Output) of ICBase-4 (74LS32).
  27. Connect Pin-1 (Input) of ICBase-3 (74LS08) to Pin-19 (Output) of ICBase-1 (74LS83).
  28. Connect Pin-4 (Input) of ICBase-3 (74LS08) to Pin-19 (Output) of ICBase-1 (74LS83).
  29. Connect Pin-5 (Input) of ICBase-3 (74LS08) to Pin-2 (Output) of ICBase-1 (74LS83).
  30. Connect Pin-5 (Input) of ICBase-4 (74LS32) to Pin-18 (Output) of ICBase-1 (74LS83).
  31. Connect Pin-3 (Input) of ICBase-2 (74LS83) to Pin-6 (Output) of ICBase-4 (74LS32).
  32. Connect Pin-8 (Input) of ICBase-2 (74LS83) to Pin-6 (Output) of ICBase-4 (74LS32).
  33. Connect GND Port to Pin-14 (Input) of ICBase-2 (74LS83).
  34. Connect GND Port to Pin-1 (Input) of ICBase-2 (74LS83).
  35. Connect Output-4 to Pin-6 (Output) of ICBase-4 (74LS32).
  36. Connect Output-7 to Pin-19 (Output) of ICBase-2 (74LS83).
  37. Connect Output-10 to Pin-13 (Output) of ICBase-2 (74LS83).
  38. Connect Output-9 to Pin-6 (Output) of ICBase-2 (74LS83).
  39. Connect Output-8 to Pin-2 (Output) of ICBase-2 (74LS83).
  40. Add IC 74LS32 into ICBase-4 (74LS32).
  41. Add IC 74LS83 into ICBase-1 (74LS83).
  42. Add IC 74LS83 into ICBase-2 (74LS83).
  43. Add IC 74LS08 into ICBase-3 (74LS08).