Saurabh Jamdade

Abhishek
Abhishek Tulekar
Created on Jan 12, 2022 0 0 2
Saurabh Jamdade
100%

Integrated Circuits Used

Description

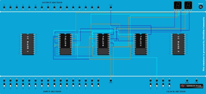
MOD - 96 counter using IC 74LS90 & IC 74LS21

Procedure

  1. Add IC 74LS90 into ICBase-2 (74LS90).
  2. Add IC 74LS90 into ICBase-3 (74LS90).
  3. Connect VCC Port to Pin-5 (VCC) of ICBase-2 (74LS90).
  4. Connect Pin-5 (VCC) of ICBase-3 (74LS90) to VCC Port.
  5. Connect GND Port to Pin-16 (Ground) of ICBase-2 (74LS90).
  6. Connect Pin-16 (Ground) of ICBase-3 (74LS90) to GND Port.
  7. Connect Clock port of 5Hz frequency to Pin-20 (Input) of ICBase-2 (74LS90).
  8. Connect Pin-6 (Input) of ICBase-2 (74LS90) to GND Port.
  9. Connect GND Port to Pin-7 (Input) of ICBase-2 (74LS90).
  10. Connect Pin-1 (Input) of ICBase-2 (74LS90) to Pin-18 (Output) of ICBase-2 (74LS90).
  11. Connect Pin-18 (Output) of ICBase-2 (74LS90) to Seven segment display 1.
  12. Connect Seven segment display 1 to Pin-15 (Output) of ICBase-2 (74LS90).
  13. Connect Pin-14 (Output) of ICBase-2 (74LS90) to Seven segment display 1.
  14. Connect Seven segment display 1 to Pin-17 (Output) of ICBase-2 (74LS90).
  15. Connect Pin-17 (Output) of ICBase-2 (74LS90) to Pin-20 (Input) of ICBase-3 (74LS90).
  16. Connect GND Port to Pin-6 (Input) of ICBase-3 (74LS90).
  17. Connect Pin-7 (Input) of ICBase-3 (74LS90) to GND Port.
  18. Connect Seven segment display 2 to Pin-18 (Output) of ICBase-3 (74LS90).
  19. Connect Pin-15 (Output) of ICBase-3 (74LS90) to Seven segment display 2.
  20. Connect Pin-14 (Output) of ICBase-3 (74LS90) to Seven segment display 2.
  21. Connect Seven segment display 2 to Pin-17 (Output) of ICBase-3 (74LS90).
  22. Connect Pin-1 (Input) of ICBase-3 (74LS90) to Pin-18 (Output) of ICBase-3 (74LS90).
  23. Add IC 74LS21 into ICBase-4 (74LS21).
  24. Connect GND Port to Pin-7 (Ground) of ICBase-4 (74LS21).
  25. Connect VCC Port to Pin-20 (VCC) of ICBase-4 (74LS21).
  26. Connect Pin-1 (Input) of ICBase-4 (74LS21) to Pin-15 (Output) of ICBase-2 (74LS90).
  27. Connect Pin-2 (Input) of ICBase-4 (74LS21) to Pin-14 (Output) of ICBase-2 (74LS90).
  28. Connect Pin-4 (Input) of ICBase-4 (74LS21) to Pin-18 (Output) of ICBase-3 (74LS90).
  29. Connect Pin-5 (Input) of ICBase-4 (74LS21) to Pin-17 (Output) of ICBase-3 (74LS90).
  30. Connect Pin-3 (Input) of ICBase-2 (74LS90) to Pin-6 (Output) of ICBase-4 (74LS21).
  31. Connect Pin-6 (Output) of ICBase-4 (74LS21) to Pin-2 (Input) of ICBase-2 (74LS90).
  32. Connect Pin-2 (Input) of ICBase-3 (74LS90) to Pin-6 (Output) of ICBase-4 (74LS21).
  33. Connect Pin-6 (Output) of ICBase-4 (74LS21) to Pin-3 (Input) of ICBase-3 (74LS90).