Ruchi

Ruchi Bogawat

MKSSS's Cummins College of Engineering for Women, Karvenagar, Pune-411052 • Electronics and Telecommunication

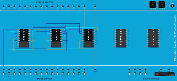
3 Circuits